2024年新昌县原建城区义务教育公办学校招生实施意见
根据《中华人民共和国义务教育法》和《浙江省义务教育条例》,结合本县实际,特制定2024年新昌县原建城区义务教育公办学校招生实施意见。
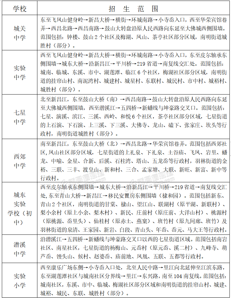
本意见所指“原建城区义务教育公办学校”为城关中学、实验中学、七星中学、西郊中学、城东实验学校(九年一贯制)、潜溪中学、实验小学、青年路小学、南明小学、鼓山小学、育英小学、南岩小学、七星小学、礼泉小学、滨江小学。
一、招生原则
公正、公平、公开;相对就近,免试入学。
二、招生对象
1.学区生:户籍在原建城区行政村或22个社区的适龄儿童、少年。
2.随迁子女:本人(或法定监护人)在原建城区有有效住宅房或法定监护人在原建城区工作并依法连续缴纳社保满2年的适龄儿童、少年。
注:小学新生为2018年8月31日前出生的适龄儿童,初中新生为完成6年小学教育的适龄儿童、少年。
三、招生办法
(一)原建城区义务教育公办学校招生按以下五类先后顺序进行,如报名人数超过学校招生计划,则根据相应规则调剂入学。
第一类:原建城区行政村户籍
户籍在原建城区行政村的新生以户籍为依据到招生范围内相应的学校报名,按新生户籍登记(迁入)时间的先后顺序安排入学。
第二类:有户有房
户籍在原建城区22个社区,且法定监护人或本人在原建城区有有效住宅房的新生。以房产为依据到招生范围内相应的学校报名,按房屋所有权登记时间的先后顺序安排入学。
招生顺序为:1.有产权证的有效房产(独立房产、共有房产)→2.无产权证的有效房产:自建房(以建房许可证办理时间为依据)、商品房(以全额付款发票最后一张的开票时间为依据)。
第三类:有户无房
户籍在原建城区22个社区,但法定监护人或本人在原建城区无有效住宅房的新生。
招生顺序为:1.三代共居的:以房产为依据到招生范围内相应的学校报名,按房屋所有权登记时间的先后顺序安排入学(招生顺序同第二类)→2.无房产的:以户籍登记地址为依据到招生范围内相应的学校报名,按新生户籍登记(迁入)时间的先后顺序安排入学。
第四类:无户有房
户籍不在原建城区招生范围内的行政村或22个社区,但法定监护人或本人在原建城区有有效住宅房的新生。选择房产所在学区的学校报名,按房屋所有权登记时间的先后顺序安排入学(招生顺序同第二类)。未被录取的,可在规定时间内到原建城区以外学校报名或回户籍所在地学校报名就读。
第五类:无户无房
户籍不在原建城区招生范围内的行政村或22个社区,法定监护人或本人在原建城区无有效住宅房,但法定监护人(双方)在原建城区工作并依法连续缴纳社保满2年的新生。
在第四类招生完成后,选择一所有招生余额的学校报名,以法定监护人一方连续缴纳的有效社保时间长短安排入学。未被录取的,可在规定时间内到原建城区以外学校报名或回户籍所在地学校报名就读。
四、报名方式和时间
实行手机端报名或到学校现场进行网上报名相结合的方式,只能申报一所学校。手机登录浙里办APP,点击左下角“城市”,出现“绍兴市”后,点击“学在新昌”→“入园入学”→“报名一点通”,选择相应学段报名。网上报名必须在规定时间内完成,逾期不再受理。
引进人才子女及纳税1000万元及以上工业企业的高级管理人才子女或技术型人才子女在2024年5月30日--6月20日通过“创新服务云平台”完成网上申请、报名,网址https://cxfwj.zjxc.gov.cn/#/start-school。其他政策性就读的凭相关部门的证明和法定监护人相关有效证件,在2024年6月20日前到教体局教育科报名。其中属新昌县高层次人才目录中1-5类引进人才子女优先安排入学,属第6类的在原建城区公办学校学区生招生完成后统一安排。其他政策性就读的按相关政策执行。
1.第一、二、三类网上报名时间为7月1日至7月3日。网上无法报名的,于7月4日至5日到相应学区的学校进行现场审核、网上报名。现场审核所需资料为新生户口簿、法定监护人(双方)身份证、房产有效证件、结婚证等原件和复印件。
2.第四类网上报名时间为7月11日至7月13日,报名学校为房产所处学区的学校。网上无法报名的,于7月14日到房产所处学区的学校进行现场审核、网上报名。现场审核所需资料为新生户口簿、法定监护人(双方)身份证、房产有效证件、结婚证等原件和复印件。
3.第五类报名时间为7月19日至7月20日,选择一所有余额的学校,到学校进行现场审核、网上报名。现场审核所需资料为新生户口簿、法定监护人(双方)身份证、结婚证、社保凭证、工商营业执照等原件和复印件。
五、其它说明
1.2024年继续实行公民办学校同步网上报名招生,即报名民办学校的学生不能同时报名原建城区公办学校。民办学校招生方案另行制定。未被民办学校录取的原建城区学区生,在原建城区公办学校学区生招生完成后统一安排。已被民办学校录取而未报到的学生,则待全县义教段学校招生结束后,由家长向所录取的民办学校提出书面申请并同意后,再由教体局统一安排到有余额的学校就读。
2.长幼随学个性化服务详见《新昌县幼儿园义务教育学校推行“长幼随学”的个性化服务实施意见(试行)》。
3.滨江小学招生范围与七星小学一致,新生可选择其中一所学校报名;如报名人数超过招生计划,优先安排到另一所学校;如两校均超出招生计划,则按相关规定调剂。
4.小学六年级学籍不在新昌的新生报名初中时,需上传当年六年级的“学生基本信息登记表”。
5.原建城区范围内撤村建居的行政村、南明街道的城胜村、七星街道的上石演、大佛寺村,可以参照第一类“行政村户籍”或第二类“有户有房”到相应的学校报名。城胜村户籍的新生如需以户籍为依据入学,须按户籍登记的具体地址到相应的学校报名。
6.原建城区范围内拆迁户子女,原拆迁政策中规定待遇不变。以原有房产为依据的,在同一类中优先安排入学。如超出学校招生计划数的,则以协议签订时间先后顺序安排入学。其中以货币安置的原建城区行政村拆迁户子女,可以参照第一类“行政村户籍”或第二类“有户有房”到相应的学校报名。
7.第一、二、三类新生的户籍迁入及房产等有效证件的截止时间为2024年6月30日。第四类中房产有效证件截止时间为2024年6月30日。第五类中的满2年(社保和工商营业执照)是指 2022年7月1日至2024年6月30日,中间不得间断。
8.已年满6周岁(即在2018年8月31日前出生的)的适龄儿童,应办理入学手续,确需延缓入学的,应到户籍所在乡镇(街道)办理缓学手续。已年满7周岁的新生报名时应提供《缓学审批表》,确实无法提供的,应填写未在任何学校就读过一年级的承诺书。
9.新生的户籍、住房等信息,均须学校核查并经相关部门核实,如有弄虚作假,一律通报相关部门,由其本人承担相关法律责任。
10.原建城区义务教育公办学校间不得跨学区报名,中途不得转学。
11.如上级对招生工作有新的政策要求,将另行调整。
六、工作要求
1.加强宣传引导。各校要成立招生工作领导小组,切实加强对招生工作的领导,组织教师认真学习,并利用各种方式向广大家长宣传解读本实施意见。各小学、幼儿园必须同步做好本实施意见的宣传工作,确保需到原建城区就读的学生及时报名。
2.规范招生秩序。各校在开展招生工作时,确保政策执行一致、时间进度一致,规范有序做好招生工作。所有新生信息均需录入网上报名招生平台,学生的学籍录入必须以网上报名平台信息为依据。凡是已经在报名平台填报的志愿,不得更改。
3.严肃招生纪律。各校要自觉接受县派驻纪检组、局监察审计室、新闻媒体及广大学生家长的监督,公平公正做好招生工作。对招生过程中出现的违纪违规行为,将严肃追究相关人员责任。
七、本意见由教育科负责解释,各单位咨询电话如下:
八、本实施意见中专有名词解释
1.原建城区范围内的22个社区:南岩社区、南星社区、西岭社区、和悦社区、滨江社区、三溪社区、七星社区、西郊社区、凤山社区、演溪社区、茶亭社区、鼓山社区、钟楼社区、梅湖社区、市中社区、东溪社区、临城社区、湖莲潭社区、新东社区、城南社区、临江社区、青山社区。
2.有效房产:包括独立房产和共有房产。
独立房产(含法定监护人双方共有)是指新生本人或其法定监护人在原建城区的有效住宅房(车库、车棚、办公用房、商铺等无效),且面积不少于45平方米。
共有房产是指新生本人或其法定监护人与其直系血亲(祖父母或外祖父母)共有的有效住宅房(无旁系共有),且新生本人或其法定监护人所占房产面积不得少于45平方米。
考虑到历史原因,在2012年7月5日前已购的住宅房,面积在30平方米以上但不足45平方米的,新生本人及其法定监护人在原建城区又无其它有效住宅房的,也可作为有效住宅房,只适用于第二类“有户有房”类招生。
现场审核时须提供产权证(房屋所有权证或不动产权证)。
因故不能提供产权证的:①已正式交付使用但尚未取得产权证的提供购房合同及全额付款专用发票;②产权证被抵押的,提供有效的产权证明;③无产权证的自建房,提供建房许可证;④原建城区内拆迁户子女要求以原有房产为依据报名入学的(可保留7年),提供与政府拆迁安置办公室签订的安置协议书;货币安置的行政村拆迁户子女,要求以房产为依据报名入学的,提供产权证及与政府拆迁安置办公室签订的货币安置协议书。
3.三代共居:指新生的户籍(在原建城区22个社区)自出生之日起就登记在祖父母(外祖父母)处,且新生本人及其法定监护人在原建城区无有效房产。提供祖父母(外祖父母)的有效房产证件和新生本人及其法定监护人的无房产证明。
4.无房产的:指新生本人及其法定监护人在原建城区无有效房产。提供户口簿及无房产证明。
5.社保2年:含以下三种方式,现场核查时需提供新生法定监护人(双方)社保卡,个私经营的还需提供工商营业执照。
(1)法定监护人(双方)在原建城区合法稳定工作满2年,且由用人单位在我县依法连续缴纳社会保险满2年;
(2)法定监护人(双方)在原建城区合法个私经营满2年,且父母双方均在我县连续缴纳社会保险满2年;
(3)若法定监护人一方在原建城区合法个私经营满2年,且在我县依法连续缴纳社会保险满2年(缴纳社会保险的一方须与工商营业执照上登记的法定代表人一致),另一方则须在城区合法稳定工作满2年,且由用人单位在我县依法连续缴纳社会保险满2年。
6.有效社保缴纳时间:原建城区用人单位为员工依法连续缴纳社保的时间,中间不得间断。如属个私经营的,是指个人依法连续缴纳社保时间,同时须与有效工商登记时间一致。
7.原建城区范围内撤村建居的行政村:
南明街道:城建村、城星村、东联村、城民村、市中村、城裕村。
七星街道:下石演村、飞凤村、五都村、侯村、庙前地村、赵婆岙村、馒头山村、五联村、凤凰村、张家庄村、坎头村、上三溪村、下三溪村。
羽林街道:岙元村、马大王村、青山头村。
九、原建城区公办学校招生范围
根据《中华人民共和国义务教育法》和《浙江省义务教育条例》,为进一步促进教育优质均衡,提升教育现代化发展水平,结合本县实际,特制定《新昌县新建城区义务教育学校招生方案》。
本方案中新建城区义务教育学校是指城南小学、拔茅小学、大明市学校、梅渚小学、澄潭小学、城南中学、拔茅中学、沃西中学。
一、招生时间
原建城区义务教育学校招生结束后进行(具体详见招生公告)。
二、招生原则
分类分批招生。
三、招生对象
学区生及符合条件的随迁子女。
四、招生办法
按以下三批先后顺序进行招生。
1.第一批:户籍在报名学校招生范围内的新生(学区生)。
2.第二批:符合原建城区学校报名条件但未被录取的随迁子女(含第四类和第五类),如报名人数超过招生计划则按原建城区学校招生规则排队入学。
3.第三批:符合以下条件之一的随迁子女
(1)新生本人或其法定监护人(一方)持有我县浙江省居住证;
(2)在报名学校的招生范围内有有效住宅房;
(3)新生法定监护人(一方)在原建城区或报名学校招生范围内连续缴纳六个月及以上的社保。
如报名人数超过招生计划,则摇号录取,其中新生和其法定监护人均持有我县浙江省居住证的则在本批次中优先安排,未被录取的统一调剂,不服从调剂的回户籍所在地学校入学。
不符合条件的随迁子女在招生结束后统一安排到有余额的学校。
五、其他乡镇学校招生参照本方案执行。
六、本方案由教体局教育科负责解释。各校咨询电话如下:
2024年新昌县义务教育学校招生计划
妮妮123 发表于 2024-06-13 09:30
房产,户口都要看的
老佛孙 发表于 2024-6-13 09:45
看你问的啥都不是,还是去看看今年的招生文件吧
https://www.zjxc.com/thread-5170473-1-4.html

扣扣猪仔 发表于 2024-6-13 16:13
你们什么情况啦,户口反正迁下来三年左右一般没问题的
老佛孙 发表于 2024-06-13 16:24
那可不一定,像南明 城关去年提前3年,还是有一批进不去的
妮妮123 发表于 2024-06-13 09:30
房产,户口都要看的

凹凸有趣 发表于 2024-06-13 16:13
户口学区房 然后抽签摇号吧?
妮妮123 发表于 2024-06-13 09:30
房产,户口都要看的
捕梦阿九 发表于 2024-06-13 17:00
岙乔里户口,知道哪里上小学吗?
| 欢迎光临 新昌信息港 (https://www.zjxc.com/) | Powered by Discuz! X3.1 |