新昌信息港

 找回密码
 立即注册

绍兴楼市限购限售细则,最新公布!

查看数: 990 | 评论数: 5 | 收藏 0
关灯 | 提示:支持键盘翻页<-左 右->
    组图打开中,请稍候......
发布时间: 2021-6-12 13:20

正文摘要:

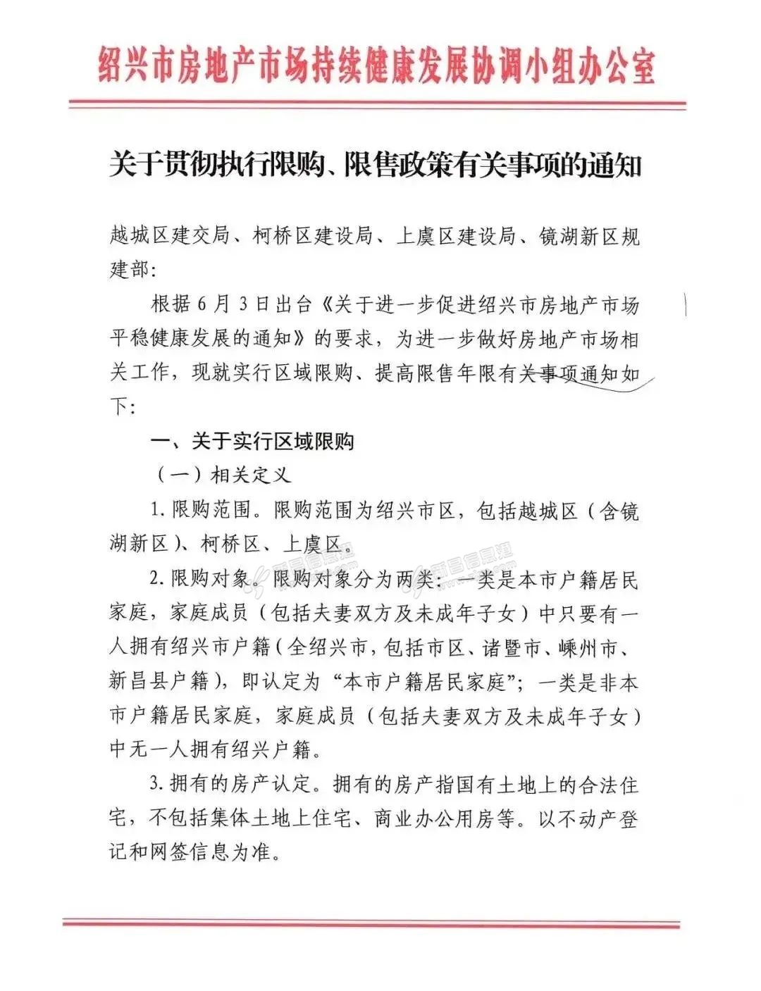
2021年6月11日,绍兴市房地产市场持续健康发展协调小组办公室发布了《关于贯彻执行限购、限售政策有关事项的通知》和《关于进一步规划市区商品住房销售行为的通知》。主要内容是对6月3日发布的《关于进一步促进绍兴 ...

回复

正义化身的外公来自:浙江省 发表于 2021-6-12 15:35:18
纯中文纯 发表于 2021-06-12 15:24
就是3年后再来大涨

捡尸体都没人捡。为何几年前就可以预测下行。因为姿态的凌驾
纯中文纯来自:浙江省 发表于 2021-6-12 15:24:14
就是3年后再来大涨

点评

捡尸体都没人捡。为何几年前就可以预测下行。因为姿态的凌驾  详情 回复 发表于 2021-6-12 15:35
纯中文注册来自:浙江省 发表于 2021-6-12 14:52:29
不摇碧莲来自:浙江省 发表于 2021-6-12 13:41:15
正义化身的外公 发表于 2021-06-12 13:36
漂亮已经是一潭死水了进一步巩固。无流动性。加油。

没什么大不了的,最多就是阳宅当阴宅,多出来的房子全放骨灰盒
正义化身的外公来自:浙江省 发表于 2021-6-12 13:36:20
漂亮已经是一潭死水了进一步巩固。无流动性。加油。

点评

没什么大不了的,最多就是阳宅当阴宅,多出来的房子全放骨灰盒  详情 回复 发表于 2021-6-12 13:41
 

| QQ| 服务条款|关于我们|小黑屋|天姥论坛 ( 浙ICP备2021020645号 )

浙公网安备 33062402000133号 GMT+8, 2026-3-23 23:31 , Processed in 0.171780 second(s), 24 queries , Redis On.

Powered by zjxc.com

© 2003-2026新昌信息港

客户端下载 快速回复 返回顶部 返回列表