新昌信息港

 找回密码
 立即注册

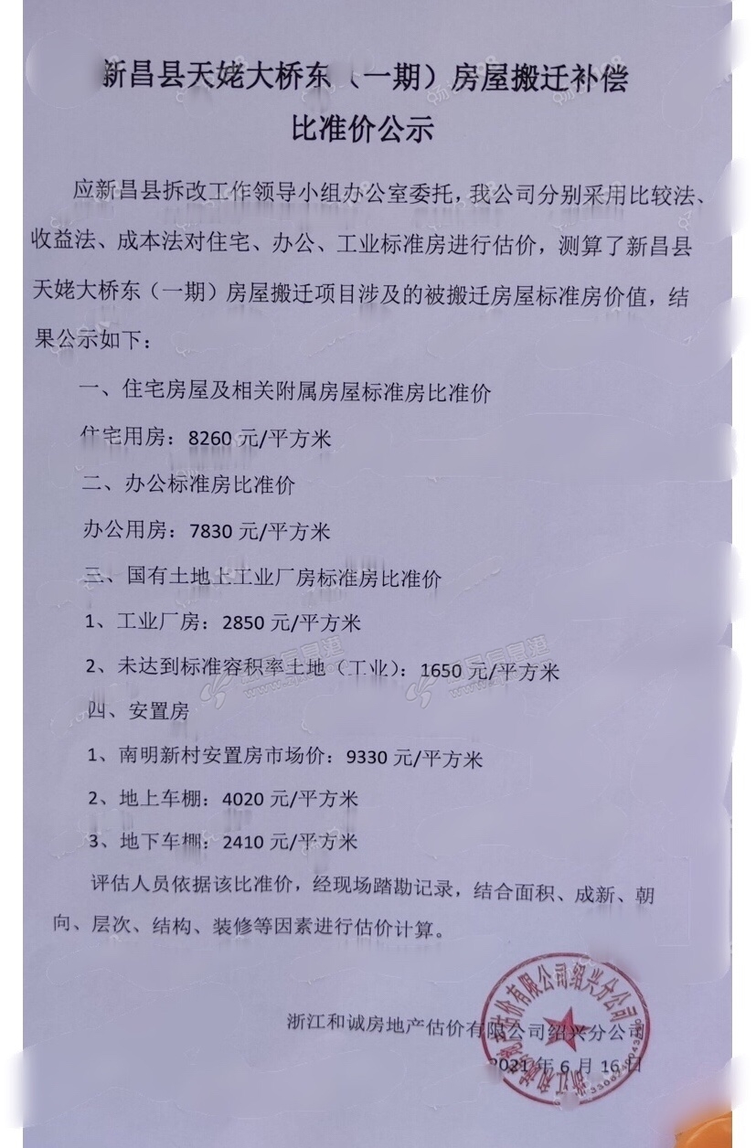
高了还是低了?天姥大桥东房屋搬迁补偿比准价公示

查看数: 19521 | 评论数: 52 | 收藏 0
关灯 | 提示:支持键盘翻页<-左 右->
    组图打开中,请稍候......
发布时间: 2021-6-18 21:05

正文摘要:

回复

命已注定来自:浙江省 发表于 2021-6-22 11:56:38
高沫 发表于 2021-06-21 10:19
格局小了,上礼泉里面的自造房都有八层

那是说少了
上官小倩来自:浙江省 发表于 2021-6-22 08:12:30
车棚4020每平米,那车库每平多少宁
wangjin2887来自:中国 发表于 2021-6-21 12:51:39

所以就不用评估公司评估了,直接大家都定8000上下,哈哈
高沫来自:中国 发表于 2021-6-21 10:19:14
命已注定 发表于 2021-06-19 18:16
上礼泉跟长丘田单价其实也差不了多少,但是上礼泉单套自造房面积大!别的地方造3层,上礼泉造5层!

格局小了,上礼泉里面的自造房都有八层

点评

那是说少了  详情 回复 发表于 2021-6-22 11:56
吕欣欣来自:浙江省 发表于 2021-6-20 21:47:01
山寨工程 发表于 2021-06-19 09:57
这评估公司也是个人才,上礼泉,长丘田,相差一千还差不多

估计很准确,新昌这么点地方,还分东西块,简直笑死
ggihpl1234来自:浙江省 发表于 2021-6-20 21:44:13
拆迁才八千多一平方安置房九千多一平方?那不是亏大发了?
王毅来自:浙江省 发表于 2021-6-20 18:55:34
钟楼桥屠夫 发表于 2021-06-19 04:20
上礼泉8200,长丘田7900。呵呵。

地方一样吗?
妖精的尾巴来自:浙江省 发表于 2021-6-20 10:56:12
黄沙岙来自:江苏省 发表于 2021-6-20 10:28:37
新昌最靓的仔来自:浙江省 发表于 2021-6-20 10:05:15
嘿米来自:浙江省 发表于 2021-6-20 08:04:37
农村拆迁价格低的要命,房子拆了,土地还留着让你回去种,
瘌子花头透来自:浙江省 发表于 2021-6-20 00:23:31
萤火虫tony 发表于 2021-06-19 16:10
城区都是差不多的,七星以前都是田,只是先建设而已,后建设的只会更好。毕竟不是杭州,上海,相差很大。

一看就是官家语气。
沃洲之家来自:浙江省 发表于 2021-6-19 23:52:49
不管什么地方,基准价都是政府部门来定的
嘿米来自:浙江省 发表于 2021-6-19 23:01:59
农村低的要命,房子搬迁了,土地还给你留着让你回去种地
嘿米来自:浙江省 发表于 2021-6-19 22:58:36
农村基准价3350,厉害不
大切诺基来自:浙江省 发表于 2021-6-19 22:39:33
wangjin2887 发表于 2021-06-19 12:14
评估公司真逗,长邱田,上礼泉,南泥湾都是差不多价格,就差300,是不是新昌无论位置在哪里的房子都是这个价格啊

拔茅也是这个价

点评

所以就不用评估公司评估了,直接大家都定8000上下,哈哈  详情 回复 发表于 2021-6-21 12:51
沐浴血池来自:浙江省 发表于 2021-6-19 22:08:00

钦寸水库最好的现浇房都一千不到
傲慢如我来自:浙江省 发表于 2021-6-19 21:52:42
提示: 作者被禁止或删除 内容自动屏蔽
萤火虫tony来自:浙江省 发表于 2021-6-19 20:52:51

以后城东,大明市会更新。

点评

以后再说。  详情 回复 发表于 2021-6-19 21:52
 

| QQ| 服务条款|关于我们|小黑屋|天姥论坛 ( 浙ICP备2021020645号 )

浙公网安备 33062402000133号 GMT+8, 2026-3-14 23:42 , Processed in 0.263861 second(s), 24 queries , Redis On.

Powered by zjxc.com

© 2003-2026新昌信息港

客户端下载 快速回复 返回顶部 返回列表