新昌信息港

 找回密码
 立即注册

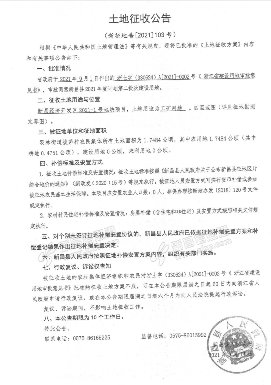
土地面积68377平!拔茅三宗地块征收公告出炉,你家有份吗?

查看数: 15732 | 评论数: 30 | 收藏 0
关灯 | 提示:支持键盘翻页<-左 右->
    组图打开中,请稍候......
发布时间: 2021-9-15 10:40

正文摘要:

土地征收公告(新昌经济开发区2021-1号地块) 来源: 县自然资源和规划局原标题:土地征收公告(新昌经济开发区2021-1号地块、2021-2号地块、2021-3号地块

回复

本真养生来自:浙江省 发表于 2021-9-17 09:50:09

他们经济头脑是好
遥望枞川来自:浙江省 发表于 2021-9-15 20:14:57
先开山卖石,剩下的嘛,对上面是废地,懂
控球后卫来自:浙江省 发表于 2021-9-15 20:10:12
工矿用地,工矿用地
景尚来自:浙江省 发表于 2021-9-15 18:08:21
XC792794 发表于 2021-09-15 14:36
不停的拆不停的造,真嘎要拆的老东街、横街、张家港、钟楼南北村这些老房危房曼动都不动。居说钟楼南北还要小区改造……呵呵!人在做天在看!

钟楼南北村危房变古懂了
我乃导师田斌来自:浙江省 发表于 2021-9-15 17:52:45

先挖矿后边厂区
竺森尧来自:中国 发表于 2021-9-15 17:04:03
老早的事了,同样的图看到好几次了
陈陈海来自:江苏省 发表于 2021-9-15 16:51:48
拆带动经济,带动资本运转,把村镇户口往县城集中,带动房产经济
放风筝的人呀来自:浙江省 发表于 2021-9-15 16:21:29
XC792794 发表于 2021-09-15 14:36
不停的拆不停的造,真嘎要拆的老东街、横街、张家港、钟楼南北村这些老房危房曼动都不动。居说钟楼南北还要小区改造……呵呵!人在做天在看!

乾坤颠倒
天下第一来自:浙江省 发表于 2021-9-15 15:03:16
XC792794 发表于 2021-09-15 14:36
不停的拆不停的造,真嘎要拆的老东街、横街、张家港、钟楼南北村这些老房危房曼动都不动。居说钟楼南北还要小区改造……呵呵!人在做天在看!

老小区不拆了,改造为主。
ybf来自:中国 发表于 2021-9-15 14:36:16
提示: 作者被禁止或删除 内容自动屏蔽
XC792794来自:浙江省 发表于 2021-9-15 14:36:08
不停的拆不停的造,真嘎要拆的老东街、横街、张家港、钟楼南北村这些老房危房曼动都不动。居说钟楼南北还要小区改造……呵呵!人在做天在看!
曾经的毛毛虫来自:浙江省 发表于 2021-9-15 14:32:22
东门彩虹皮 发表于 2021-09-15 13:29
以后不会没农民了吧

有,农民都在城里生活了,但户口还是会保留的
黑衣騎士来自:河南省 发表于 2021-9-15 14:29:44
这图完全看不清
美丽的阳光来自:浙江省 发表于 2021-9-15 14:26:01
现在是到处拆,到处征地,把老百姓不当人看。
本真养生来自:中国 发表于 2021-9-15 14:00:18
什么叫工矿用地

点评

先挖矿后边厂区  详情 回复 发表于 2021-9-15 17:52
芹川来自:中国 发表于 2021-9-15 13:38:58
何嘎嘎来自:中国 发表于 2021-9-15 13:38:52
张兔叽来自:中国 发表于 2021-9-15 13:38:50
花巧可言来自:浙江省 发表于 2021-9-15 13:38:23
YZ的手艺 发表于 2021-09-15 13:23
这图完全看不清,公示了个寂寞

放大看,就能看清楚
 

| QQ| 服务条款|关于我们|小黑屋|天姥论坛 ( 浙ICP备2021020645号 )

浙公网安备 33062402000133号 GMT+8, 2026-3-5 11:33 , Processed in 0.654402 second(s), 27 queries , Redis On.

Powered by zjxc.com

© 2003-2026新昌信息港

客户端下载 快速回复 返回顶部 返回列表