新昌信息港

 找回密码
 立即注册

新昌煤气独家垄断经营,随意涨价,违反垄断法

查看数: 3090 | 评论数: 51 | 收藏 0
关灯 | 提示:支持键盘翻页<-左 右->
    组图打开中,请稍候......
发布时间: 2022-3-11 11:03

正文摘要:

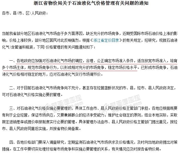
燃气行业产业链长,涉及多方利益,更关系民生,尤其与餐饮行业生产经营安全密切相关。哪里存在滥用行政权力限制竞争行为,哪里就容易滋生腐败。哪里存在经营者违反《反垄断法》垄断经营问题,哪里就很难实现优胜劣汰 ...

回复

bruce9999999来自:浙江省 发表于 2022-3-11 15:51:39
山寨工程 发表于 2022-03-11 14:35
天眼查你也能相信?我表妹在食堂里上上班,天眼查里还是一家上市公司的大股东呢!我问她这几年你发达了?她说,老板让她当个名头!实际还是食堂里几千块工资!
其实,新昌灌装煤气,不管有几家煤气公司,后代都是同一个老板控制的。。。

这种你不会看的么,是否是挂名还是真的不是挺简单能分辩的.了解一个企业么就这两个途径要么天眼要么企查,充钱的不是免费啊,免费是看不出啥.
bruce9999999来自:浙江省 发表于 2022-3-11 15:45:35
山寨工程 发表于 2022-03-11 14:35
天眼查你也能相信?我表妹在食堂里上上班,天眼查里还是一家上市公司的大股东呢!我问她这几年你发达了?她说,老板让她当个名头!实际还是食堂里几千块工资!
其实,新昌灌装煤气,不管有几家煤气公司,后代都是同一个老板控制的。。。

怎么不能信?人家几个公司之间联系,相关信息脉络不是挺清楚的.你要证明背地同一家至少相互合作关联的脉络总要弄拎亲.又不是免费的,充过钱的信息详细的很.口说无凭,你至少这些相关书面信息要有吧
bruce9999999来自:浙江省 发表于 2022-3-11 15:40:13
达客共享科技 发表于 2022-03-11 13:37
磕下中孚,拔茅中设,梅诸中兴。非同一老板,而都是亲戚。
我是建议三合一,降低经营成本,让利于民。不要搞得现在三家瓶无法通用。实际上是一种内耗。

人家这么搞得目的就是为了规避现在他说的被单一公司垄断,你三合一了刚好可以被投诉垄断了,也长点脑子.现在即使背后同个老板,其他是亲戚开的,你去告他垄断不还是需要求证么.
bruce9999999来自:浙江省 发表于 2022-3-11 15:37:50
山寨工程 发表于 2022-03-11 14:43
新昌煤气,中孚燃气,都是同一个爹!两家桶不能通用,故意做给你看,你能信吗?

他这样注册好几家就是是为了规避你所说的垄断,你要去证明他们实际是一家,背后同个老板,能证明么
bruce9999999来自:浙江省 发表于 2022-3-11 15:35:40
山寨工程 发表于 2022-03-11 14:35
天眼查你也能相信?我表妹在食堂里上上班,天眼查里还是一家上市公司的大股东呢!我问她这几年你发达了?她说,老板让她当个名头!实际还是食堂里几千块工资!
其实,新昌灌装煤气,不管有几家煤气公司,后代都是同一个老板控制的。。。

背后同个老板你要拿证据证明的啊,明面上三个不同老板.你不管起诉还是打12345,最终不还是要根据事实证据说话,他又不听你说是一个老板就一个老板了
bruce9999999来自:浙江省 发表于 2022-3-11 15:31:10
山寨工程 发表于 2022-03-11 14:43
新昌煤气,中孚燃气,都是同一个爹!两家桶不能通用,故意做给你看,你能信吗?

你信不信没用啊,即使同个爹你也要拿出证据来证明啊,不然拿什么去反应
山寨工程来自:浙江省 发表于 2022-3-11 15:10:10

瓶装煤气不管有几家,都是同一个老板!
管道天然气是另外一个老板!
山寨工程来自:浙江省 发表于 2022-3-11 15:04:50
寂寞沙洲冷 发表于 2022-3-11 11:49
磕下一家,拔茅一家……另外有网友说有三家

分得再多,老板都是同一个人。。。
山寨工程来自:浙江省 发表于 2022-3-11 14:46:47
bruce9999999 发表于 2022-3-11 13:36
中孚燃气,昆仑燃气.

新昌最早是新昌煤气公司,后来中孚燃气成立,没多久新昌煤气收购了中孚燃气。。。。也就是说,瓶装煤气,不管你分出几家公司,目前新昌只有一个老板控制!
山寨工程来自:浙江省 发表于 2022-3-11 14:43:10
bruce9999999 发表于 2022-3-11 13:36
中孚燃气,昆仑燃气.

新昌煤气,中孚燃气,都是同一个爹!两家桶不能通用,故意做给你看,你能信吗?

点评

你信不信没用啊,即使同个爹你也要拿出证据来证明啊,不然拿什么去反应  详情 回复 发表于 2022-3-11 15:31
山寨工程来自:浙江省 发表于 2022-3-11 14:38:54
达客共享科技 发表于 2022-3-11 13:37
磕下中孚,拔茅中设,梅诸中兴。非同一老板,而都是亲戚。
我是建议三合一,降低经营成本,让利于民。不 ...

实际上都是同一个老板,只不过让亲戚当董事长或者总经理而已,这样上面来查的话,就看不出是同一个人垄断而已!
山寨工程来自:浙江省 发表于 2022-3-11 14:35:44
bruce9999999 发表于 2022-3-11 13:22
所以说你这种基本信息都不清楚的,写的这个有啥意义.你好歹也搞搞清楚有几家,老板是否是同一个,是否是垄 ...

天眼查你也能相信?我表妹在食堂里上上班,天眼查里还是一家上市公司的大股东呢!我问她这几年你发达了?她说,老板让她当个名头!实际还是食堂里几千块工资!
其实,新昌灌装煤气,不管有几家煤气公司,后代都是同一个老板控制的。。。

点评

这种你不会看的么,是否是挂名还是真的不是挺简单能分辩的.了解一个企业么就这两个途径要么天眼要么企查,充钱的不是免费啊,免费是看不出啥.  详情 回复 发表于 2022-3-11 15:51
怎么不能信?人家几个公司之间联系,相关信息脉络不是挺清楚的.你要证明背地同一家至少相互合作关联的脉络总要弄拎亲.又不是免费的,充过钱的信息详细的很.口说无凭,你至少这些相关书面信息要有吧  详情 回复 发表于 2022-3-11 15:45
山寨工程来自:浙江省 发表于 2022-3-11 14:30:35

新昌瓶装煤气都是同一个老板
山寨工程来自:浙江省 发表于 2022-3-11 14:29:42
小小一百姓 发表于 2022-3-11 11:28
随意涨价,物价局不知道干嘛去了,整天坐在办公室里面有屁用

肯定有利益
山寨工程来自:浙江省 发表于 2022-3-11 14:29:11

瓶装煤气只有二家吧,老板都是同一个人垄断的。。。
东宝居士来自:浙江省 发表于 2022-3-11 14:24:02
打了12345,等回复。
十万个为什么来自:浙江省 发表于 2022-3-11 14:08:16
比嵊州贵多了,水深火热的新昌人
东宝居士来自:浙江省 发表于 2022-3-11 14:03:02
大家团结起来,直接去省市监局投诉垄断
白帽子来自:浙江省 发表于 2022-3-11 14:00:03
很久没用到煤气了,一直用的深燃,一看你的图才发现原来那么贵了。
任他明月下西楼来自:浙江省 发表于 2022-3-11 13:57:22
寂寞沙洲冷 发表于 2022-3-11 11:49
磕下一家,拔茅一家……另外有网友说有三家

真的有三家,还有一家在梅渚,我们都是去那里的。那里近一点
 

| QQ| 服务条款|关于我们|小黑屋|天姥论坛 ( 浙ICP备2021020645号 )

浙公网安备 33062402000133号 GMT+8, 2026-3-22 23:40 , Processed in 0.158005 second(s), 28 queries , Redis On.

Powered by zjxc.com

© 2003-2026新昌信息港

客户端下载 快速回复 返回顶部 返回列表