新昌信息港

 找回密码
 立即注册

新昌发布重要通知!这类人员将赋黄码

查看数: 10330 | 评论数: 17 | 收藏 0
关灯 | 提示:支持键盘翻页<-左 右->
    组图打开中,请稍候......
发布时间: 2022-5-8 08:53

正文摘要:

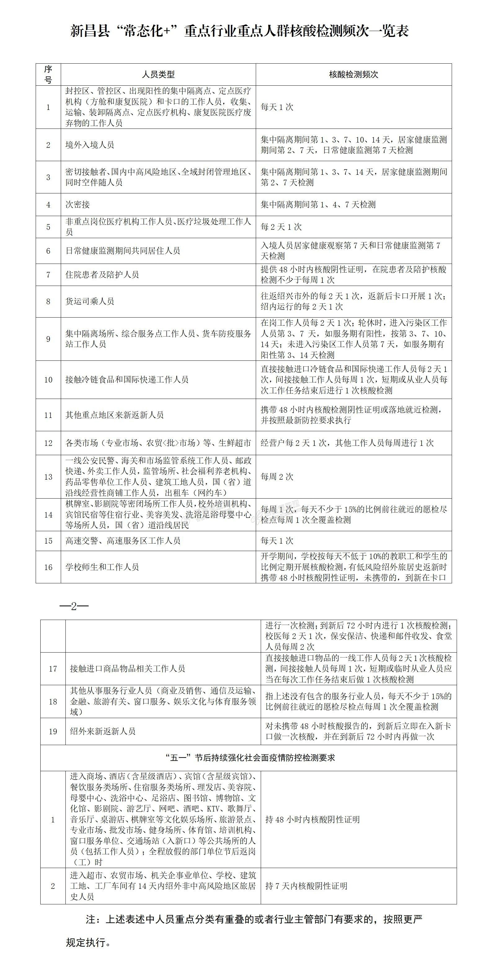
鉴于当前国内、省内新冠肺炎疫情形势严峻复杂,为进一步强化疫情风险监测,扩大人群核酸检测面,有效落实预防与早发现工作机制,切实保障新昌县人民生命安全和身体健康。根据上级文件精神和疫情防控需要,新昌县就重 ...

回复

余老大来自:浙江省 发表于 2022-5-18 22:02:27
今天中午10点左右我去城东公交车站边做核酸,因我是老年人是老年机要求这女的给我开一张巳经做过的证明,这个女人兼麻烦说限今日可用开去也没有效果,我是明天19号去杭州看病用,这样的女人不适在核酸检测工作快换人。
13486553789来自:浙江省 发表于 2022-5-13 22:36:10
我按表格内要求是两天一次核酸采样,但主管部门要求一天一次,其实我也不是新冠高危人群,劳民伤财,合肥市*喊我出了我的心声、层层加码看似履职尽责,实则是懒政怠政!
云风印象来自:浙江省 发表于 2022-5-12 08:50:54
还可以赋予黄码的不是自动识别吗核酸检测写的是愿检尽检,可我总理解为一定要检
小虎与欢欢来自:浙江省 发表于 2022-5-10 09:14:26
小天龙来自:浙江省 发表于 2022-5-9 20:24:10
无名之剑来自:浙江省 发表于 2022-5-9 17:01:53
连理个发,都要证明了
碧溪本色来自:浙江省 发表于 2022-5-9 10:26:35
高柏绿来自:浙江省 发表于 2022-5-8 20:16:55
懒政,上下有重复和矛盾,难道忙得没时间整理一下吗
黑衣騎士来自:河南省 发表于 2022-5-8 14:01:08
看看了
13486553789来自:浙江省 发表于 2022-5-8 13:57:30
交通行业主管人员对疫情真的是尽心尽责了,把正常2天一次的加强到一天一次,点赞!(一天下来也接触不了几个人,都是无风险的人,不过核酸取样时接触的挺多的)
zgszgsss来自:浙江省 发表于 2022-5-8 12:45:56
上海都没有黄码,你还搞个黄码出来?
小小一百姓来自:浙江省 发表于 2022-5-8 12:05:47
当归付来自:浙江省 发表于 2022-5-8 11:26:37
渡边的麻友来自:浙江省 发表于 2022-5-8 09:07:47
又严格了啊
我家松鼠会扒房来自:浙江省 发表于 2022-5-8 09:05:13
吓得我看看自己的码,还好是绿的
杨梅山路车神来自:浙江省 发表于 2022-5-8 09:04:29
创口贴就够了来自:浙江省 发表于 2022-5-8 08:56:12
 

| QQ| 服务条款|关于我们|小黑屋|天姥论坛 ( 浙ICP备2021020645号 )

浙公网安备 33062402000133号 GMT+8, 2026-3-7 16:18 , Processed in 0.223704 second(s), 23 queries , Redis On.

Powered by zjxc.com

© 2003-2026新昌信息港

客户端下载 快速回复 返回顶部 返回列表