新昌信息港

 找回密码
 立即注册

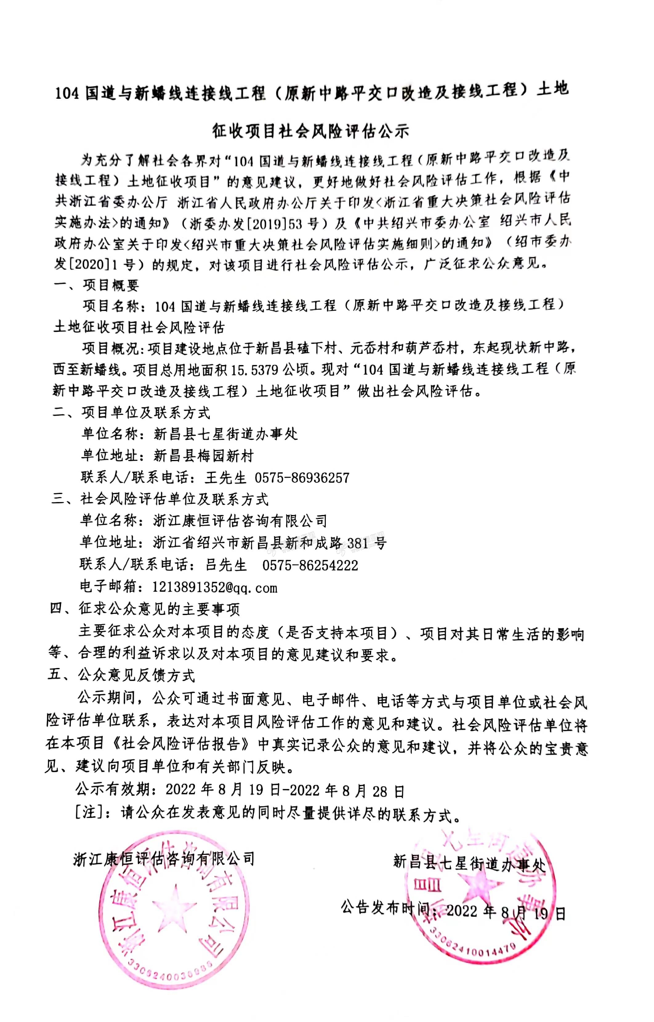
104国道工程新进展!土地征收评估公示,多个村子均有份

查看数: 12899 | 评论数: 23 | 收藏 0
关灯 | 提示:支持键盘翻页<-左 右->
    组图打开中,请稍候......
发布时间: 2022-8-20 09:14

正文摘要:

104国道与新蟠线连接线工程(原新中路平交口改造及接线工程)土地征收项目社会风险评估公示 来源:七星时讯 原标题:土地征收项目社会风险评估公示

回复

小天龙来自:浙江省 发表于 2022-8-31 20:01:48
春秋时代2022来自:浙江省 发表于 2022-8-20 16:55:28
路抓紧造,现在车都堵塞了。
好男人来自:浙江省 发表于 2022-8-20 14:43:03
淡烟疏柳 发表于 2022-8-20 09:22
社会风险评估都估什么啊

2、3个人的公司,公众有意见在公示期内送到他们公司也不接收!
我就是马甲来自:浙江省 发表于 2022-8-20 11:31:50
淡烟疏柳 发表于 2022-08-20 09:22
社会风险评估都估什么啊

浪费钱而已
黄沙岙来自:江苏省 发表于 2022-8-20 11:23:48
美丽心情8来自:浙江省 发表于 2022-8-20 10:50:08
到龙山那个路口不改
Dcff来自:中国 发表于 2022-8-20 10:18:49
什么时候把青山头大烟囱拆掉
汽车用品来自:浙江省 发表于 2022-8-20 10:18:00
什么时候开工??
最好听的鱼来自:浙江省 发表于 2022-8-20 09:51:21
好古 又有钱拿了
睡午觉的猫来自:浙江省 发表于 2022-8-20 09:43:13
又是修路吗
金弯弯来自:浙江省 发表于 2022-8-20 09:42:20
励志小哥来自:浙江省 发表于 2022-8-20 09:34:57
看看了,村里的地都不怎么值钱的
新昌大忧伤来自:浙江省 发表于 2022-8-20 09:33:41
什么时候来拆我家破房子
春风掠过外婆坑来自:浙江省 发表于 2022-8-20 09:33:26
一次拆迁都没碰上,征地也没碰上
对来邦起造来自:浙江省 发表于 2022-8-20 09:31:13
这边道路要宽起来了
狼少年来自:浙江省 发表于 2022-8-20 09:30:53
三个村都有份
思源海信来自:浙江省 发表于 2022-8-20 09:24:36
104国道来消息了
莫在执迷不悟来自:浙江省 发表于 2022-8-20 09:24:35
促进发展的事情
疾风魔影来自:浙江省 发表于 2022-8-20 09:24:11
 

| QQ| 服务条款|关于我们|小黑屋|天姥论坛 ( 浙ICP备2021020645号 )

浙公网安备 33062402000133号 GMT+8, 2026-3-6 07:56 , Processed in 0.242513 second(s), 23 queries , Redis On.

Powered by zjxc.com

© 2003-2026新昌信息港

客户端下载 快速回复 返回顶部 返回列表