新昌信息港

 找回密码
 立即注册

预算超1000万元!新昌这水库公开招标,将提升足球场等设施

查看数: 10030 | 评论数: 23 | 收藏 0
关灯 | 提示:支持键盘翻页<-左 右->
    组图打开中,请稍候......
发布时间: 2022-9-21 13:43

正文摘要:

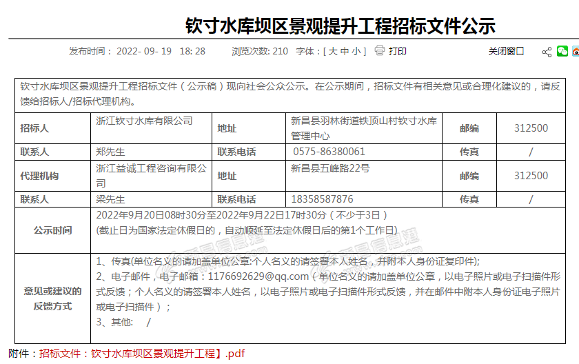
来源:新昌县公共资源交易平台 原标题:钦寸水库坝区景观提升工程招标文件公示

回复

长生来自:浙江省 发表于 2022-9-29 14:31:46
好!周末又多了个好去处
山高任鱼游来自:浙江省 发表于 2022-9-23 11:24:00
吃,喝,游,玩,乐
不带刺的榴莲来自:浙江省 发表于 2022-9-23 10:59:15
1000w哦
放风筝的人呀来自:浙江省 发表于 2022-9-23 10:20:51
小便湿沙壁 发表于 2022-09-22 11:02
老爷们真是爽透了,享受啊

老爷们疗养使用吧
阿瑞来自:浙江省 发表于 2022-9-23 09:42:25
小心草丛 发表于 2022-09-22 10:43
以后是能去水库边玩不成,提升景观

现在也有很多人去
十九望日出来自:山东省 发表于 2022-9-22 22:11:58
足球场,好古
水木年华来自:浙江省 发表于 2022-9-22 21:45:24
钱太多了花点出去
小便湿沙壁来自:浙江省 发表于 2022-9-22 11:02:51
老爷们真是爽透了,享受啊

点评

老爷们疗养使用吧  详情 回复 发表于 2022-9-23 10:20
标上标也行来自:浙江省 发表于 2022-9-22 10:53:48
标上标也行来自:浙江省 发表于 2022-9-22 10:53:22

影响不到哪去的
标上标也行来自:浙江省 发表于 2022-9-22 10:53:05
小心草丛 发表于 2022-9-22 10:43
以后是能去水库边玩不成,提升景观

步行街,那就是让你去的意思楼喽
标上标也行来自:浙江省 发表于 2022-9-22 10:52:42

把你抓紧去的
标上标也行来自:浙江省 发表于 2022-9-22 10:52:22
水库还要绿化啊
狗主人来自:浙江省 发表于 2022-9-22 10:43:39
走,烧烤走起

点评

把你抓紧去的  详情 回复 发表于 2022-9-22 10:52
小心草丛来自:浙江省 发表于 2022-9-22 10:43:32
以后是能去水库边玩不成,提升景观

点评

现在也有很多人去  详情 回复 发表于 2022-9-23 09:42
步行街,那就是让你去的意思楼喽  详情 回复 发表于 2022-9-22 10:53
有人在吗来自:浙江省 发表于 2022-9-22 10:41:48
会影响水库水质吗

点评

影响不到哪去的  详情 回复 发表于 2022-9-22 10:53
水月投资来自:浙江省 发表于 2022-9-22 10:39:09
好的,晓得了
莫在执迷不悟来自:浙江省 发表于 2022-9-22 10:39:01
配套设施该有

点评

是的  详情 回复 发表于 2022-9-22 10:53
能勇敢一点吗来自:浙江省 发表于 2022-9-22 10:38:57
什么时候啊
 

| QQ| 服务条款|关于我们|小黑屋|天姥论坛 ( 浙ICP备2021020645号 )

浙公网安备 33062402000133号 GMT+8, 2026-3-5 05:41 , Processed in 0.198819 second(s), 31 queries , Redis On.

Powered by zjxc.com

© 2003-2026新昌信息港

客户端下载 快速回复 返回顶部 返回列表