新昌信息港

 找回密码
 立即注册

预算造价约1596万元!新昌这里将新建一条路通火车站…

查看数: 15320 | 评论数: 32 | 收藏 0
关灯 | 提示:支持键盘翻页<-左 右->
    组图打开中,请稍候......
发布时间: 2022-9-24 15:26

正文摘要:

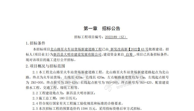
北山路至火车站货场新建道路工程招标文件公示招标文件公示 来源:新昌县政府门户网站

回复

观察观察来自:浙江省 发表于 2022-9-27 11:39:19

结果根本没几家工厂落户,还都是求着本地工厂投资,外来投资吹吹的糊弄上级,实际屁影都没
xc290501691来自:中国 发表于 2022-9-27 10:23:43
兄弟你再想想办法。瓦岙元乡下头住习惯来。养个鸡种个菜方便。住城里高楼大厦我头晕。你下次来请你吃鸡蛋麦果头。
放风筝的人呀来自:浙江省 发表于 2022-9-27 09:50:37
xc290501691 发表于 2022-09-27 09:19
兄弟不要啊。城东大桥打隧道。我家房子保不住啊。。麻烦再想想别的办法。

哈哈。为了大家利益,只好牺牲你了,对不住了,兄弟。
放风筝的人呀来自:浙江省 发表于 2022-9-27 09:49:53
xc290501691 发表于 2022-09-27 09:19
兄弟不要啊。城东大桥打隧道。我家房子保不住啊。。麻烦再想想别的办法。

哈哈。不好意思。为了大家利益,只好牺牲你了。对不住了,兄弟
xc290501691来自:中国 发表于 2022-9-27 09:19:43
放风筝的人呀 发表于 2022-09-26 13:35
这个是个败笔。我早就规划建议城东大桥打隧道直达或者马大王打隧道直达

兄弟不要啊。城东大桥打隧道。我家房子保不住啊。。麻烦再想想别的办法。
王民君来自:浙江省 发表于 2022-9-27 08:03:31
大明市至马大王的隧道迟早得建,只是时间问题。
王民君来自:浙江省 发表于 2022-9-26 14:21:02
这样就完美了。
放风筝的人呀来自:浙江省 发表于 2022-9-26 13:35:07
王民君 发表于 2022-09-26 11:23
缺少一条火车站到城关镇的快速路。

这个是个败笔。我早就规划建议城东大桥打隧道直达或者马大王打隧道直达

点评

兄弟不要啊。城东大桥打隧道。我家房子保不住啊。。麻烦再想想别的办法。  详情 回复 发表于 2022-9-27 09:19
放风筝的人呀来自:浙江省 发表于 2022-9-26 13:33:33
王民君 发表于 2022-09-26 11:23
缺少一条火车站到城关镇的快速路。

没错
王民君来自:浙江省 发表于 2022-9-26 11:23:45
缺少一条火车站到城关镇的快速路。

点评

这个是个败笔。我早就规划建议城东大桥打隧道直达或者马大王打隧道直达  详情 回复 发表于 2022-9-26 13:35
没错  详情 回复 发表于 2022-9-26 13:33
王民君来自:浙江省 发表于 2022-9-25 15:20:05
新城大道[527国道火车站连接线]有点气魄。
放风筝的人呀来自:中国 发表于 2022-9-25 13:18:35
放风筝的人呀 发表于 2022-09-24 15:54
通过车站那座大桥真宽敞啊。目测8车道有的



如果新来自:中国 发表于 2022-9-25 10:26:42
芳心纵火 发表于 2022-09-24 15:54
火车站什么时候搞起来啊

明年9月30通行
蜜桃遇西瓜来自:浙江省 发表于 2022-9-24 22:13:37
别又归到嵊州去奥,搞得不伦不类,被他们排挤,
黄沙岙来自:江苏省 发表于 2022-9-24 22:13:10
蜜桃遇西瓜来自:浙江省 发表于 2022-9-24 22:12:30
造个八车道,12车道出来
徐姑姑来自:上海市 发表于 2022-9-24 18:40:03

在北山
黑衣騎士来自:河南省 发表于 2022-9-24 18:11:28
看看了
王民君来自:浙江省 发表于 2022-9-24 16:07:35
北山路就在火车站前面,金甬铁路预計明年10月份开通运行。
 

| QQ| 服务条款|关于我们|小黑屋|天姥论坛 ( 浙ICP备2021020645号 )

浙公网安备 33062402000133号 GMT+8, 2026-3-6 11:47 , Processed in 0.176847 second(s), 24 queries , Redis On.

Powered by zjxc.com

© 2003-2026新昌信息港

客户端下载 快速回复 返回顶部 返回列表