新昌信息港

 找回密码
 立即注册

接种地点、时间公布!新昌县新冠疫苗“第四针”正式开打!

查看数: 18108 | 评论数: 102 | 收藏 0
关灯 | 提示:支持键盘翻页<-左 右->
    组图打开中,请稍候......
发布时间: 2022-12-19 09:22

正文摘要:

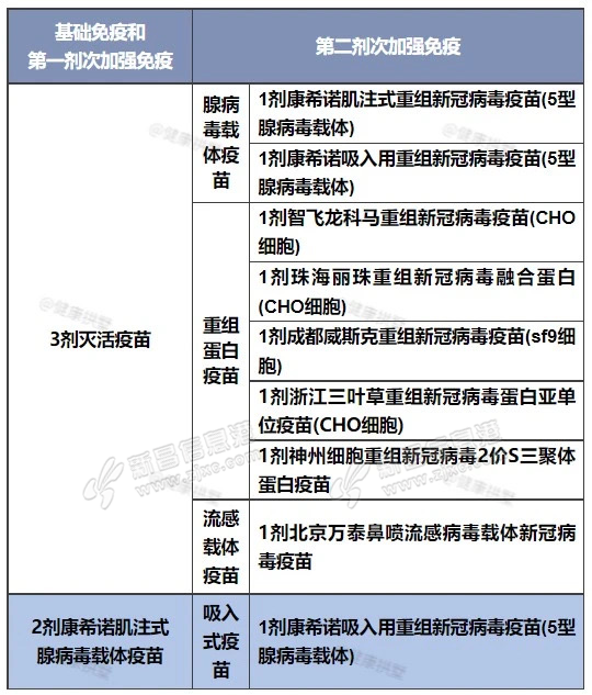
即日起,我县启动新冠病毒疫苗第二剂次加强免疫接种工作(俗称“第四针”)。 第一目标人群 现阶段已完成第一剂次加强免疫接种的四类重点人群:1.感染高风险人群;2.60岁以上老年人群;3.具有较严重基础性疾病人 ...

回复

三杯猪来自:浙江省 发表于 2023-1-9 11:30:19
毫无准备的放开了
公子刘来自:浙江省 发表于 2023-1-9 11:29:46
春木兔来自:浙江省 发表于 2023-1-9 11:29:42
解忧小樱桃来自:浙江省 发表于 2023-1-9 11:29:29
哇塞女孩来自:浙江省 发表于 2023-1-9 11:29:21
不是很想打呢
早安不摸鱼来自:浙江省 发表于 2023-1-9 11:28:09
人间小甜饼来自:浙江省 发表于 2023-1-9 11:28:04
向阳微笑来自:浙江省 发表于 2023-1-9 11:27:29
还打什么啊
东方小丑鱼来自:浙江省 发表于 2023-1-9 11:26:48
都阳了,不能打吧
浪漫主义者来自:浙江省 发表于 2023-1-9 11:19:51
怀柔在逃王子来自:浙江省 发表于 2023-1-9 11:19:17
前几针搞清楚了吗?
小梨馅儿饼来自:浙江省 发表于 2023-1-9 11:19:01
帆布鞋走过来自:浙江省 发表于 2023-1-9 11:18:52
我是阿惠啊来自:浙江省 发表于 2023-1-9 11:18:41
年纪大的可以考虑
杨梅山路车神来自:浙江省 发表于 2023-1-9 11:18:40
三针打完难受死
黄大石头来自:浙江省 发表于 2023-1-9 11:18:36
科兴没啦?
五系小喇叭来自:浙江省 发表于 2023-1-9 11:16:47
石万山来自:浙江省 发表于 2023-1-9 11:16:42
小太杨来自:浙江省 发表于 2023-1-9 11:16:32
 

| QQ| 服务条款|关于我们|小黑屋|天姥论坛 ( 浙ICP备2021020645号 )

浙公网安备 33062402000133号 GMT+8, 2026-3-5 11:32 , Processed in 0.238136 second(s), 23 queries , Redis On.

Powered by zjxc.com

© 2003-2026新昌信息港

客户端下载 快速回复 返回顶部 返回列表