新昌信息港

 找回密码
 立即注册

起拍价220万!新昌这处房产将被拍卖,起拍时间是…

查看数: 13934 | 评论数: 33 | 收藏 0
关灯 | 提示:支持键盘翻页<-左 右->
    组图打开中,请稍候......
发布时间: 2023-1-27 13:18

正文摘要:

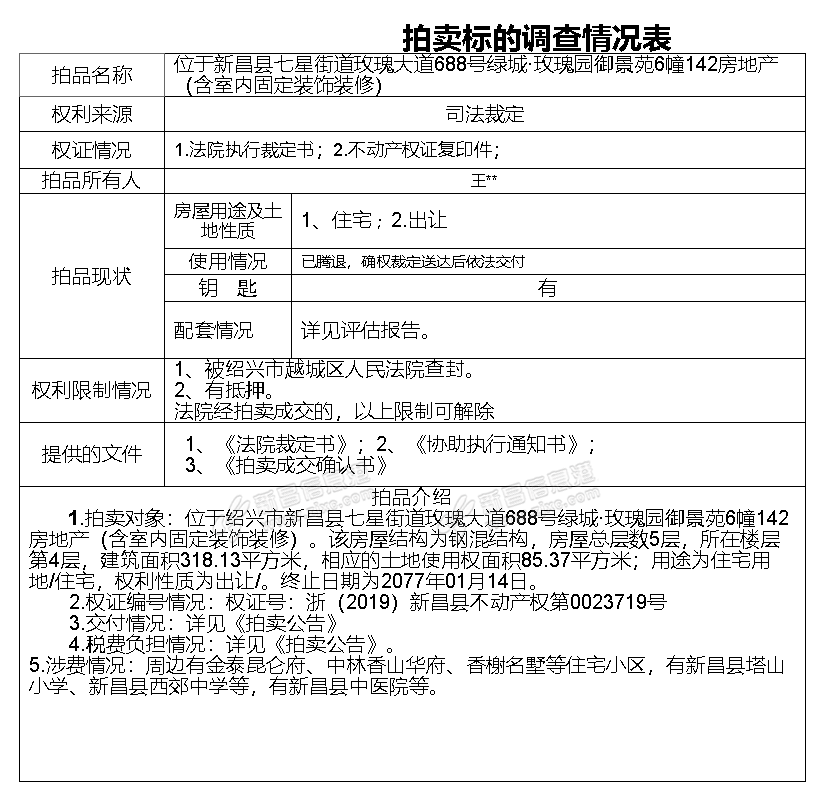
竞买公告 拍卖公告(第一次拍卖) 浙江省绍兴市越城区人民法院将于2023年2月12日10时起至2023年2月13日10时止(延时除外)在浙江省绍兴市越城区人民法院阿里巴巴司法拍卖网络平台上进行公开拍卖活动(法院账 ...

回复

面朝大海来自:浙江省 发表于 2023-1-31 21:15:56
山高任鱼游 发表于 2023-01-27 14:22
一般人买得起也住不起,远,不方便。适合的人好的,220万,锦上套房也要这价

这个也是套房,你不要想多了。
几何人生来自:浙江省 发表于 2023-1-31 14:40:23
小鳄鱼来自:北京市 发表于 2023-1-30 17:40:52
个人破产满5年 可以不当老赖加油
@傻傻@来自:浙江省 发表于 2023-1-30 15:47:32
买不起  
看球赛2来自:浙江省 发表于 2023-1-29 14:31:20
现已腾退
树常青来自:浙江省 发表于 2023-1-29 00:39:17
倚楼观沧海 发表于 2023-01-28 10:49
山岗上的房子,缺点靠山,缺点水。

在山顶,山高路远,不适合老少、及三班倒的人居住。。
倚楼观沧海来自:浙江省 发表于 2023-1-28 10:49:58
山岗上的房子,缺点靠山,缺点水。
岩头活生来自:浙江省 发表于 2023-1-28 10:34:59
平层一直都是这个价啊
妖精的尾巴来自:浙江省 发表于 2023-1-28 10:20:48
就是一层吧,总层数5层,所在楼层第四层

微信图片_20230128101907.png (64.2 KB, 下载次数: 25)

微信图片_20230128101907.png
阿库拉蹦吧啦来自:浙江省 发表于 2023-1-28 09:37:17
这玩意都靠关系被人预定了吧,280可以卖我不
第一集来自:浙江省 发表于 2023-1-28 09:09:07
会不会买得起住不起?物业费很高吧,再说面积也大。富人上吧,玫瑰园的房子很多在卖。
树常青来自:浙江省 发表于 2023-1-28 00:22:50
法拍的房子不敢买的人多,还是中介办事负责尽心。
布拉德皮特来自:浙江省 发表于 2023-1-27 18:58:27
山高任鱼游来自:浙江省 发表于 2023-1-27 18:57:50
豆丁 发表于 2023-1-27 14:38
乡下的套房,又不是别墅,物业费还不少!

评估价314万呢
一切都会过去来自:浙江省 发表于 2023-1-27 16:42:45

点评

先锋彩印家里人  详情 回复 发表于 2023-1-31 14:40
马文才来自:浙江省 发表于 2023-1-27 16:38:56
套房。有病别墅
kkk.siom来自:浙江省 发表于 2023-1-27 16:04:23
套房又不值钱
放眼看天下来自:浙江省 发表于 2023-1-27 16:02:49
别墅套房傻傻分不清楚
嫌我矮直说来自:浙江省 发表于 2023-1-27 15:23:44
确定是别墅?
 

| QQ| 服务条款|关于我们|小黑屋|天姥论坛 ( 浙ICP备2021020645号 )

浙公网安备 33062402000133号 GMT+8, 2026-3-18 05:56 , Processed in 0.179280 second(s), 24 queries , Redis On.

Powered by zjxc.com

© 2003-2026新昌信息港

客户端下载 快速回复 返回顶部 返回列表