新昌信息港

 找回密码
 立即注册

新昌又一家公司破产!名下所有的机器设备将进行拍卖…

查看数: 12598 | 评论数: 30 | 收藏 0
关灯 | 提示:支持键盘翻页<-左 右->
    组图打开中,请稍候......
发布时间: 2023-1-29 09:56

正文摘要:

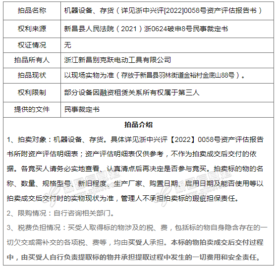
浙江新昌别克跃电动工具有限公司管理人将于2023年2月9日10时至2023年2月10日10时止(延时除外)在淘宝网阿里拍卖破产强清平台(处置单位:浙江新昌别克跃电动工具有限公司管理人,监督单位:新昌县人民法院,网址:h ...

回复

相约春天来自:浙江省 发表于 2023-2-1 11:16:00
老婆换是没换,只是多了一个小老婆。
小小一百姓来自:浙江省 发表于 2023-2-1 06:25:59
大小米 发表于 2023-01-30 15:46
很早很早的时候,好像开在棣山那边的

最早,后来搬去孟家堂,老板是风流快活了
小小一百姓来自:浙江省 发表于 2023-2-1 06:11:05
小小一百姓来自:浙江省 发表于 2023-2-1 06:10:10
土豆之家 发表于 2023-01-29 19:22
对的,就是莱姆公司名下的子公司,梅渚那个厂。

莱姆也倒了,梅诸的也换名字了
小小一百姓来自:浙江省 发表于 2023-2-1 06:09:00

最早婆堂,中间孟家堂,后来一个分厂又去梅诸,现在孟家堂好像还在,只是换了一个名字
小小一百姓来自:浙江省 发表于 2023-2-1 06:07:07

做电动工具的
13106446768来自:浙江省 发表于 2023-1-31 12:27:44
又有多少个债权人血本无归,吃亏的都是一些无权无力的债权人
大小米来自:中国 发表于 2023-1-30 15:46:55
很早很早的时候,好像开在棣山那边的
大小米来自:中国 发表于 2023-1-30 15:45:49
那莱姆公司呢?
象帝之先来自:浙江省 发表于 2023-1-30 15:26:39
博世、百得、TTI在国内这么大采购量,这么多供应商,但是新昌貌似很少有机械行业能拿到他们的订单。
kid来自:浙江省 发表于 2023-1-30 14:29:58
黄沙岙来自:浙江省 发表于 2023-1-29 23:02:21
咋乱星星来自:中国 发表于 2023-1-29 20:17:26
拍了两年,还没人要
春来一枝花来自:浙江省 发表于 2023-1-29 19:43:59
拔刀洗慧 发表于 2023-01-29 19:32
这个早些年应该是在孟家堂,后来才搬的梅渚

婆棠口
拔刀洗慧来自:上海市 发表于 2023-1-29 19:32:08
紫蝶儿 发表于 2023-01-29 17:09
记得在鹤群酒店附近,以前经营挺不错呀,我10多年前去过1次,质监局让我去帮忙指导。想不到这样的公司也会破产,真是世事难料。

这个早些年应该是在孟家堂,后来才搬的梅渚

点评

婆棠口  详情 回复 发表于 2023-1-29 19:43
青枫无影来自:浙江省 发表于 2023-1-29 19:26:12
看来老板也难当古。
土豆之家来自:浙江省 发表于 2023-1-29 19:22:50
bruce9999999 发表于 2023-1-29 10:42
这特么是早就破产的企业,莱姆的子公司

对的,就是莱姆公司名下的子公司,梅渚那个厂。
盼望着,盼望着来自:浙江省 发表于 2023-1-29 17:44:56
是企业多大都要破产
亨利波特来自:浙江省 发表于 2023-1-29 17:42:03
养老金和工资还有3个月没付掉
 

| QQ| 服务条款|关于我们|小黑屋|天姥论坛 ( 浙ICP备2021020645号 )

浙公网安备 33062402000133号 GMT+8, 2026-3-19 08:24 , Processed in 0.710412 second(s), 26 queries , Redis On.

Powered by zjxc.com

© 2003-2026新昌信息港

客户端下载 快速回复 返回顶部 返回列表