新昌信息港

 找回密码
 立即注册

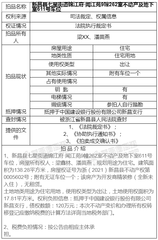
你会去捡漏吗?起拍价180万,新昌一处房产将被拍卖!

查看数: 16750 | 评论数: 104 | 收藏 0
关灯 | 提示:支持键盘翻页<-左 右->
    组图打开中,请稍候......
发布时间: 2023-2-13 10:36

正文摘要:

来源:阿里拍卖 原标题:新昌又有房子拍卖了

回复

圣托里尼来自:浙江省 发表于 2023-3-14 13:51:29
新昌游击队 发表于 2023-02-18 19:22
放心好了,这房子有人会托底的,如果离258万太远的话,有人应该会出手抬市。毕竟手里的前年(2021)高价收的房子不可能烂手里。

232万,我估价还行吧
梦醒笑黄粱来自:浙江省 发表于 2023-3-8 15:44:43
浅笑小倔强 发表于 2023-2-14 04:09
二手房买卖果然要多一个心眼,这套房子在抖音和微信看到很多次了。

中介其实做了一个无本买卖,如果有信息渠道不对称的人来问价,想买,中介就会把这个房子吃下来转卖那个人。如果没人问,他也就是花了点发帖的时间,真是好算计
捕月记来自:浙江省 发表于 2023-3-8 12:12:45
离雨来自:浙江省 发表于 2023-3-8 12:11:49
星星逃跑计划来自:浙江省 发表于 2023-3-8 12:07:47
好的知道了
晋江头牌老王来自:浙江省 发表于 2023-3-8 12:07:43
风遇山止来自:浙江省 发表于 2023-3-8 12:07:40
好的知道了
帆布鞋走过来自:浙江省 发表于 2023-3-8 11:39:54
森林旅人与麋鹿来自:浙江省 发表于 2023-3-8 11:39:28
房子都被卖了
晨阳浅照来自:浙江省 发表于 2023-3-8 11:39:22
早安不摸鱼来自:浙江省 发表于 2023-3-8 11:39:09
向阳微笑来自:浙江省 发表于 2023-3-8 11:38:51
流程简单吗?
企鹅岛才来自:浙江省 发表于 2023-3-8 11:38:24
被开方数来自:浙江省 发表于 2023-3-8 11:38:18
光伏荣耀来自:浙江省 发表于 2023-3-8 11:34:41
瑟糖尿病来自:浙江省 发表于 2023-3-8 11:34:39
拍卖都这么贵
短头发更换来自:浙江省 发表于 2023-3-8 11:34:07
散点图防滑来自:浙江省 发表于 2023-3-8 11:33:57
内格夫吃瓜来自:浙江省 发表于 2023-3-8 11:33:38
 

| QQ| 服务条款|关于我们|小黑屋|天姥论坛 ( 浙ICP备2021020645号 )

浙公网安备 33062402000133号 GMT+8, 2026-3-20 14:37 , Processed in 0.149571 second(s), 23 queries , Redis On.

Powered by zjxc.com

© 2003-2026新昌信息港

客户端下载 快速回复 返回顶部 返回列表