新昌信息港

 找回密码
 立即注册

绍兴市市场监督管理局食品安全监督抽检信息公告(2023年第2期)

查看数: 564 | 评论数: 0 | 收藏 0
关灯 | 提示:支持键盘翻页<-左 右->
    组图打开中,请稍候......
发布时间: 2023-5-3 16:25

正文摘要:

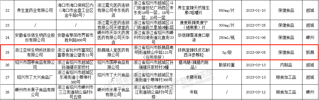
近期,绍兴市市场监督管理局组织抽检保健食品、餐饮食品、炒货食品及坚果制品、淀粉及淀粉制品、方便食品、蜂产品、糕点、酒类、粮食加工品、肉制品、食用农产品、食用油、油脂及其制品、蔬菜制品、水产制品、水果制 ...

回复

 

| QQ| 服务条款|关于我们|小黑屋|天姥论坛 ( 浙ICP备2021020645号 )

浙公网安备 33062402000133号 GMT+8, 2026-3-21 16:25 , Processed in 0.293278 second(s), 16 queries , Redis On.

Powered by zjxc.com

© 2003-2026新昌信息港

客户端下载 快速回复 返回顶部 返回列表