新昌信息港

 找回密码
 立即注册

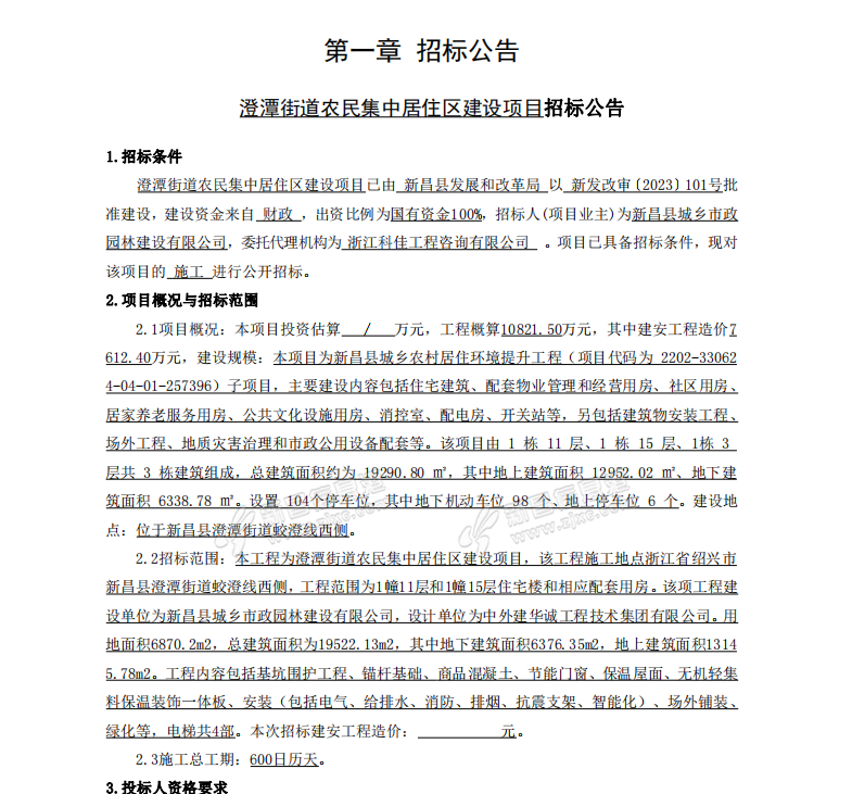
投资概算10821.50万元的澄潭街道农民集中居住区建设项目招标

查看数: 885 | 评论数: 4 | 收藏 0
关灯 | 提示:支持键盘翻页<-左 右->
    组图打开中,请稍候......
发布时间: 2023-7-4 13:52

正文摘要:

澄潭街道农民集中居住区建设项目 招标文件(公示稿)现向社会公示。在公示期间,对本招标文件有相关意见或合理化建议的,请反馈给招标人/招标代理机构。招标人新昌县城乡市政园林建设有限公司地址新昌县七星街道江滨 ...

回复

活力情非得已来自:浙江省 发表于 2023-7-7 09:13:18
套房
复泡沫来自:浙江省 发表于 2023-7-4 21:41:54
原粮管所,地段不错
十万个为什么来自:浙江省 发表于 2023-7-4 14:30:37
扛着锄头住套房
夏日巡游手册来自:浙江省 发表于 2023-7-4 14:14:25
全部去住套房
 

| QQ| 服务条款|关于我们|小黑屋|天姥论坛 ( 浙ICP备2021020645号 )

浙公网安备 33062402000133号 GMT+8, 2026-3-17 20:39 , Processed in 0.275976 second(s), 17 queries , Redis On.

Powered by zjxc.com

© 2003-2026新昌信息港

客户端下载 快速回复 返回顶部 返回列表