新昌信息港

 找回密码
 立即注册

绿化面积达13015平方米!潜溪江堤防改造工程招标公告出炉…

查看数: 7079 | 评论数: 21 | 收藏 0
关灯 | 提示:支持键盘翻页<-左 右->
    组图打开中,请稍候......
发布时间: 2023-7-10 17:28

正文摘要:

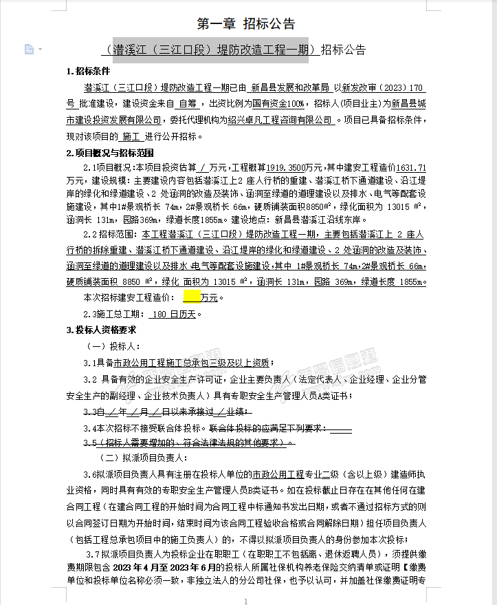
主要建设内容包括潜溪江上2 座人行桥的重建、潜溪江桥下通道建设、沿江堤岸的绿化和绿道建设、2 处涵洞的改造及装饰、涵洞至绿道的道理建设以及排水、电气等配套设施建设,其中1#景观桥长 74m,2#景观桥长 66m,硬质 ...

回复

故乡南溪北溪间来自:浙江省 发表于 2023-7-12 13:26:19
家在东盟乡下头与西盟不大搭界。
不可居无竹来自:浙江省 发表于 2023-7-12 13:20:57
道理建设?是什么
宁静致来自:中国 发表于 2023-7-12 07:52:01
这个工程太棒了
逗比鱼来自:浙江省 发表于 2023-7-11 15:00:16
醉卧逍遥 发表于 2023-07-11 07:31
1900万搞这么点东西,难道也要河道贴大理石?该修的马路不去修,总搞这种装饰工程,旧小区抹皮,公路绿化,水上人行桥等**工程

**已实现了河道贴瓷砖梯田装电灯,这都是小儿科,估计马上要珠峰装电梯了
码了个八字来自:浙江省 发表于 2023-7-11 11:18:30
菩峰 发表于 2023-07-11 07:15
是元岙下面潜溪中学那里吗?

(三江口段)
闲逛逛来自:中国 发表于 2023-7-11 11:12:42
什么时候咱也给堤坝干挂大理石
雨中的哭泣来自:浙江省 发表于 2023-7-11 10:58:17
万丰大道边五四桥至安家兴大桥段!
雨中的哭泣来自:浙江省 发表于 2023-7-11 10:57:28
吴悟 发表于 2023-07-11 07:35
应该是交警对面,夜宵城配套了

对!
吴悟来自:浙江省 发表于 2023-7-11 07:35:00
应该是交警对面,夜宵城配套了

点评

对!  详情 回复 发表于 2023-7-11 10:57
醉卧逍遥来自:浙江省 发表于 2023-7-11 07:31:28
1900万搞这么点东西,难道也要河道贴大理石?该修的马路不去修,总搞这种装饰工程,旧小区抹皮,公路绿化,水上人行桥等**工程

点评

政府已实现了河道贴瓷砖梯田装电灯,这都是小儿科,估计马上要珠峰装电梯了  详情 回复 发表于 2023-7-11 15:00
醉卧逍遥来自:浙江省 发表于 2023-7-11 07:24:03
人行桥鼓山天桥同类型??不要太难看啊
菩峰来自:浙江省 发表于 2023-7-11 07:15:56
是元岙下面潜溪中学那里吗?

点评

(三江口段)  详情 回复 发表于 2023-7-11 11:18
helloworld来自:北京市 发表于 2023-7-11 06:35:48
金额都打码掉了
好想你啊来自:浙江省 发表于 2023-7-10 19:30:34
在那个位置
何三姐来自:浙江省 发表于 2023-7-10 19:13:54
期待新变化
芝士一只羊来自:浙江省 发表于 2023-7-10 19:11:33
最近招标的有点多
星河入梦安来自:浙江省 发表于 2023-7-10 19:10:12
拭目以待了
望鸣谷川来自:浙江省 发表于 2023-7-10 19:07:18
看起来很厉害
哆啦小杨来自:浙江省 发表于 2023-7-10 19:06:31
什么时候能完工
 

| QQ| 服务条款|关于我们|小黑屋|天姥论坛 ( 浙ICP备2021020645号 )

浙公网安备 33062402000133号 GMT+8, 2026-3-18 03:07 , Processed in 0.203872 second(s), 24 queries , Redis On.

Powered by zjxc.com

© 2003-2026新昌信息港

客户端下载 快速回复 返回顶部 返回列表