新昌信息港

 找回密码
 立即注册

总面积超10万平!最新土地征收发布,内附澄潭等多地勘测图

查看数: 7585 | 评论数: 27 | 收藏 0
关灯 | 提示:支持键盘翻页<-左 右->
    组图打开中,请稍候......
发布时间: 2023-8-28 11:03

正文摘要:

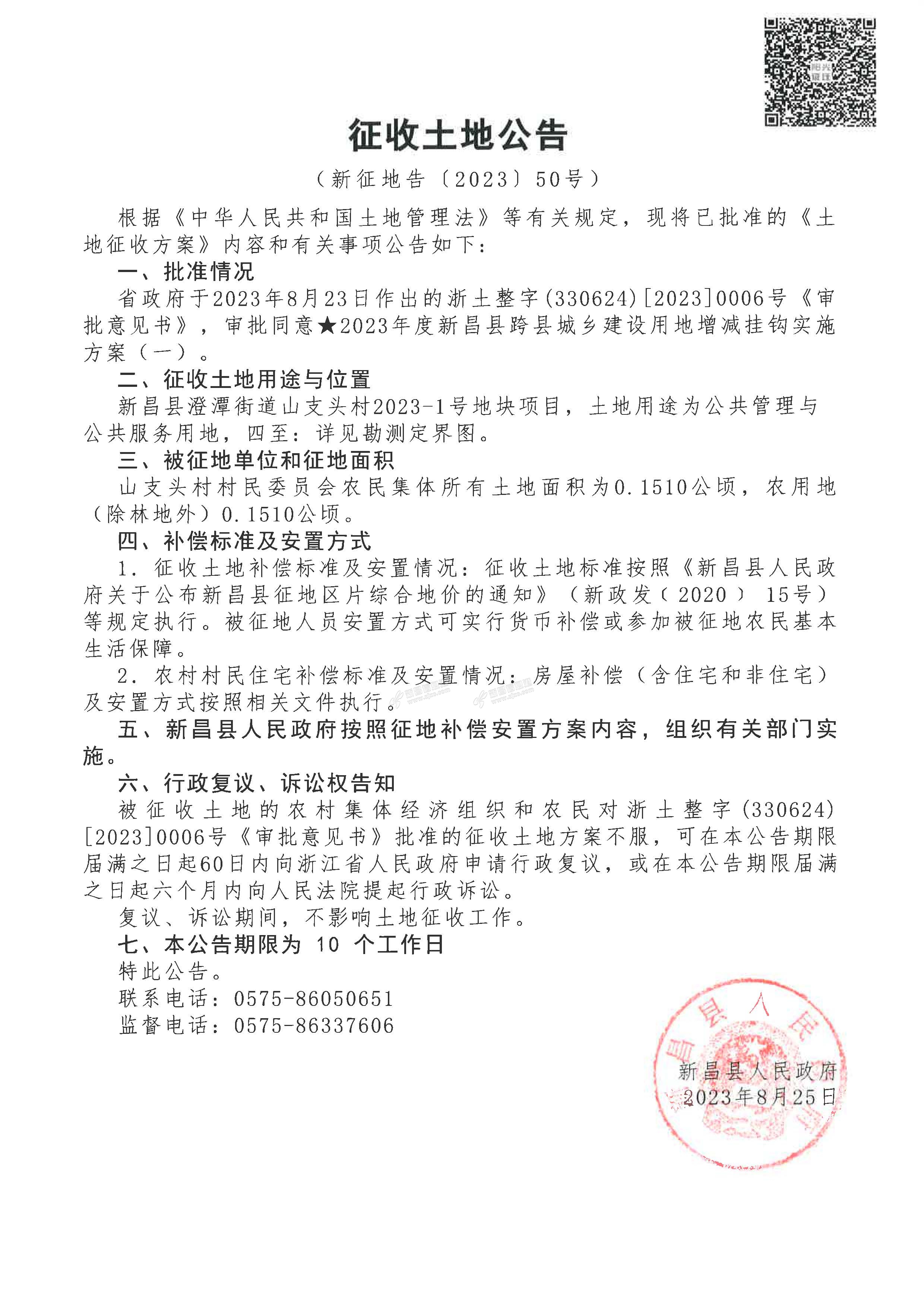
征收土地公告(澄潭街道山支头村2023-1号地块) 来源:新昌县自然资源和规划局 原标题:土地征收!

回复

yks171469744来自:浙江省 发表于 2023-9-2 07:06:29

分个啥?钱在那里不知道,在村里?总账有1000多万,可多出来的钱在哪里不知道
5555来自:中国 发表于 2023-8-29 07:41:17
永远都发这些看不懂看不清楚的地图。
午夜幽蓝1来自:浙江省 发表于 2023-8-29 01:43:01
哄哄a 发表于 2023-08-28 20:03
梁大神说有可能会造奥特莱斯,不知道会不会真的来

不会
哄哄a来自:浙江省 发表于 2023-8-28 20:03:47
梁大神说有可能会造奥特莱斯,不知道会不会真的来
山高任鱼游来自:浙江省 发表于 2023-8-28 18:21:37

你家那里?
山高任鱼游来自:浙江省 发表于 2023-8-28 18:20:08
yks171469744 发表于 2023-8-28 17:49
明显的我们山支头村这几块都已经开挖完了,再出公告

那钱分来过吗?
山高任鱼游来自:浙江省 发表于 2023-8-28 18:19:33
坏心情 发表于 2023-8-28 18:03
唉山支头又没钱拿

为啥:?
山高任鱼游来自:浙江省 发表于 2023-8-28 18:19:01

嗯,今年特别多
坏心情来自:浙江省 发表于 2023-8-28 18:03:08
提示: 作者被禁止或删除 内容自动屏蔽
yks171469744来自:浙江省 发表于 2023-8-28 17:49:31
明显的我们山支头村这几块都已经开挖完了,再出公告

点评

那钱分来过吗?  详情 回复 发表于 2023-8-28 18:20
天下第一来自:浙江省 发表于 2023-8-28 17:07:46
山高任鱼游 发表于 2023-08-28 16:13
征不完的地,拆不完的房,循序渐进

最近征地比较多

点评

嗯,今年特别多  详情 回复 发表于 2023-8-28 18:19
山高任鱼游来自:浙江省 发表于 2023-8-28 16:13:42
征不完的地,拆不完的房,循序渐进

点评

最近征地比较多  详情 回复 发表于 2023-8-28 17:07
shdieieieiwm来自:浙江省 发表于 2023-8-28 15:44:34
枣园什么时候轮到
你禁锢的温度来自:浙江省 发表于 2023-8-28 15:34:44
好的知道了
心在桃源来自:浙江省 发表于 2023-8-28 15:34:31
下一个是哪里呢
板凳精神来自:浙江省 发表于 2023-8-28 15:32:21
宇宙藏进身体来自:浙江省 发表于 2023-8-28 15:30:38
啥时候到我们那
春日稚兔来自:浙江省 发表于 2023-8-28 15:30:19

点评

你家那里?  详情 回复 发表于 2023-8-28 18:21
星星逃跑计划来自:浙江省 发表于 2023-8-28 15:30:09
 

| QQ| 服务条款|关于我们|小黑屋|天姥论坛 ( 浙ICP备2021020645号 )

浙公网安备 33062402000133号 GMT+8, 2026-3-23 19:13 , Processed in 0.176220 second(s), 24 queries , Redis On.

Powered by zjxc.com

© 2003-2026新昌信息港

客户端下载 快速回复 返回顶部 返回列表