新昌信息港

 找回密码
 立即注册

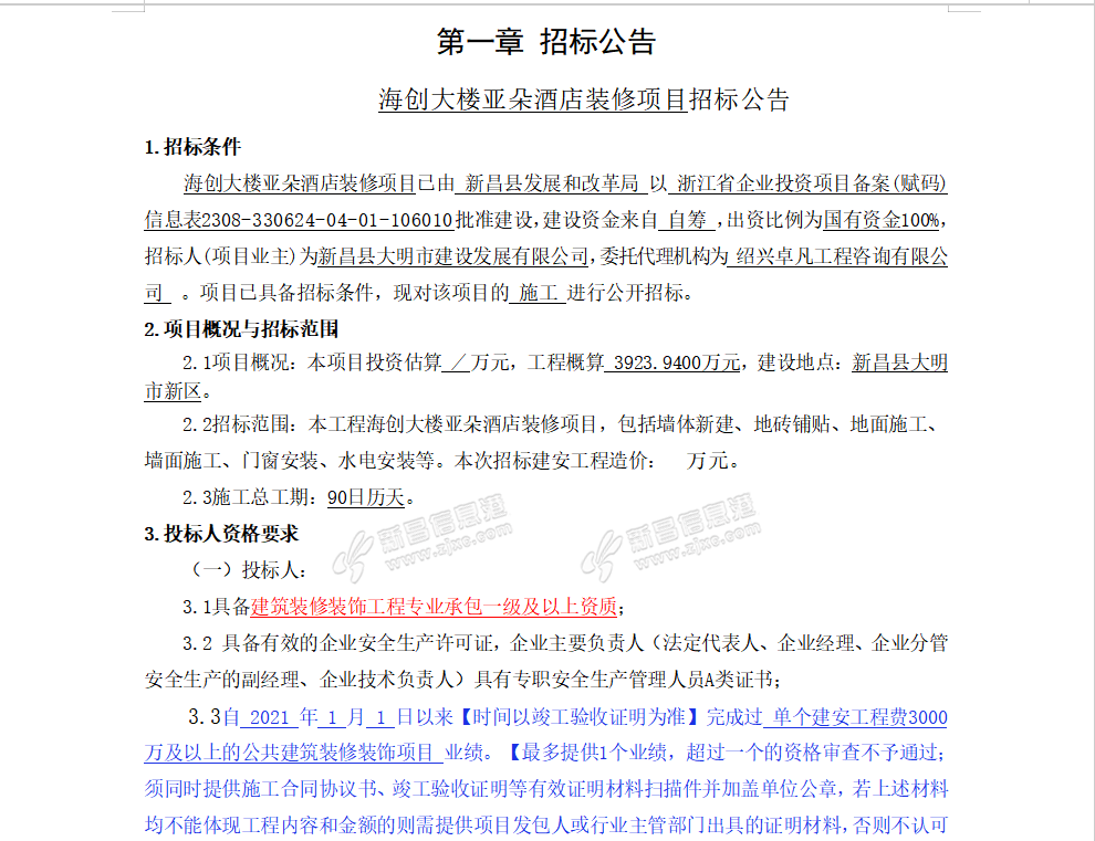
海创大楼亚朵酒店装修项目招标文件公示

查看数: 695 | 评论数: 7 | 收藏 0
关灯 | 提示:支持键盘翻页<-左 右->
    组图打开中,请稍候......
发布时间: 2023-9-28 16:26

正文摘要:

回复

观察观察来自:浙江省 发表于 2023-9-29 13:11:50
天阔 发表于 2023-9-29 09:24
酒店、饭店、水果店、商贸公司,电力公司、自来水公司、停车收费公司、碗筷消毒公司、农副产品批发市场。这 ...

说的轻松,谁来投资?新昌也根本没几个外来投资
王民君来自:浙江省 发表于 2023-9-29 10:30:43
对!属于中高档酒店。
苏打拿铁来自:浙江省 发表于 2023-9-29 09:43:22
亚朵酒店属于中高档酒店了吧  其他地方300-500之间
天阔来自:浙江省 发表于 2023-9-29 09:24:17
酒店、饭店、水果店、商贸公司,电力公司、自来水公司、停车收费公司、碗筷消毒公司、农副产品批发市场。这些不是国进民退吗?应该算开改革开放的倒车,违反市场经济原则。
春来一枝花来自:浙江省 发表于 2023-9-28 23:45:11
造好后衙门的人又一个好去处
扣扣猪仔来自:浙江省 发表于 2023-9-28 16:44:51
限定月球来自:浙江省 发表于 2023-9-28 16:43:41
叫这个酒店啊
 

| QQ| 服务条款|关于我们|小黑屋|天姥论坛 ( 浙ICP备2021020645号 )

浙公网安备 33062402000133号 GMT+8, 2026-3-22 08:18 , Processed in 0.235588 second(s), 18 queries , Redis On.

Powered by zjxc.com

© 2003-2026新昌信息港

客户端下载 快速回复 返回顶部 返回列表