新昌信息港

 找回密码
 立即注册

涉及64户!新昌这地风险评估公告出炉,房屋搬迁在即...

查看数: 8541 | 评论数: 21 | 收藏 0
关灯 | 提示:支持键盘翻页<-左 右->
    组图打开中,请稍候......
发布时间: 2023-10-15 10:08

正文摘要:

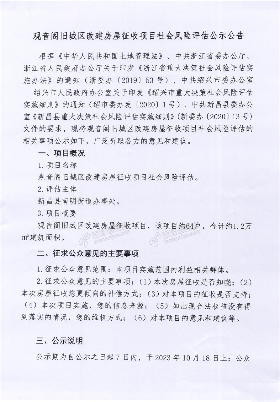
观音阁旧城区改建房屋征收项目社会风险评估公示公告 来源:新昌县南明街道办事处 原标题:观音阁旧城区改建房屋征收项目社会风险评估公示公告

回复

阿陆来自:浙江省 发表于 2023-10-19 23:38:17
每每期待南门外这边能改善一下,我都人民网投诉去了,脏乱差,有着火隐患
我是你太爷来自:中国 发表于 2023-10-15 19:04:59
春日稚兔 发表于 2023-10-15 10:16
老城区一点一点没有了

旧危房还多的很,就被外面涂白遮丑掩盖了而已
110110110来自:浙江省 发表于 2023-10-15 17:14:30
去看看乡下有多少危房?换汤不换药,在城里捣鼓个屁
宝妈就是我来自:浙江省 发表于 2023-10-15 15:10:05
王华洋S 发表于 2023-10-15 15:01
观音已经保护不了新昌了,观音阁没了观音堂也没了

观音堂还在
王华洋S来自:浙江省 发表于 2023-10-15 15:01:59
观音已经保护不了新昌了,观音阁没了观音堂也没了

点评

观音堂还在  详情 回复 发表于 2023-10-15 15:10
雨中的哭泣来自:浙江省 发表于 2023-10-15 13:48:23
肚子咕噜叫 发表于 2023-10-15 13:21
观音阁是哪个区域?

南街警钟山
你说不吃鱼来自:浙江省 发表于 2023-10-15 13:32:15
房子拆掉这些人要去哪里?
肚子咕噜叫来自:浙江省 发表于 2023-10-15 13:21:19
观音阁是哪个区域?

点评

南街警钟山  详情 回复 发表于 2023-10-15 13:48
南屏风来自:浙江省 发表于 2023-10-15 11:27:27
他们真合蒜
百香果柠檬精来自:浙江省 发表于 2023-10-15 10:21:14
风险评估是做什么的?
哪有不疯的来自:浙江省 发表于 2023-10-15 10:19:26
这里拆了要建啥?
种满香菜来自:浙江省 发表于 2023-10-15 10:19:14
有多少补偿能拿?
星星逃跑计划来自:浙江省 发表于 2023-10-15 10:17:55
好的知道了
春日稚兔来自:浙江省 发表于 2023-10-15 10:16:19
老城区一点一点没有了

点评

旧危房还多的很,就被外面涂白遮丑掩盖了而已  详情 回复 发表于 2023-10-15 19:04
晋江头牌老王来自:浙江省 发表于 2023-10-15 10:15:46
下一个是望江山吗
请你多喝水来自:浙江省 发表于 2023-10-15 10:15:36
几家欢喜几家忧
第一次玩论坛来自:浙江省 发表于 2023-10-15 10:14:00
凯哥那仔来自:浙江省 发表于 2023-10-15 10:13:58
扣扣猪仔来自:浙江省 发表于 2023-10-15 10:13:48
不错不错,又一批土豪诞生
 

| QQ| 服务条款|关于我们|小黑屋|天姥论坛 ( 浙ICP备2021020645号 )

浙公网安备 33062402000133号 GMT+8, 2026-3-25 19:24 , Processed in 0.166812 second(s), 24 queries , Redis On.

Powered by zjxc.com

© 2003-2026新昌信息港

客户端下载 快速回复 返回顶部 返回列表