新昌信息港

 找回密码
 立即注册

近20万/人!钦寸水库移民安置标准已出,镜岭水库的会有多少?

查看数: 12854 | 评论数: 34 | 收藏 0
关灯 | 提示:支持键盘翻页<-左 右->
    组图打开中,请稍候......
发布时间: 2023-11-2 16:39

正文摘要:

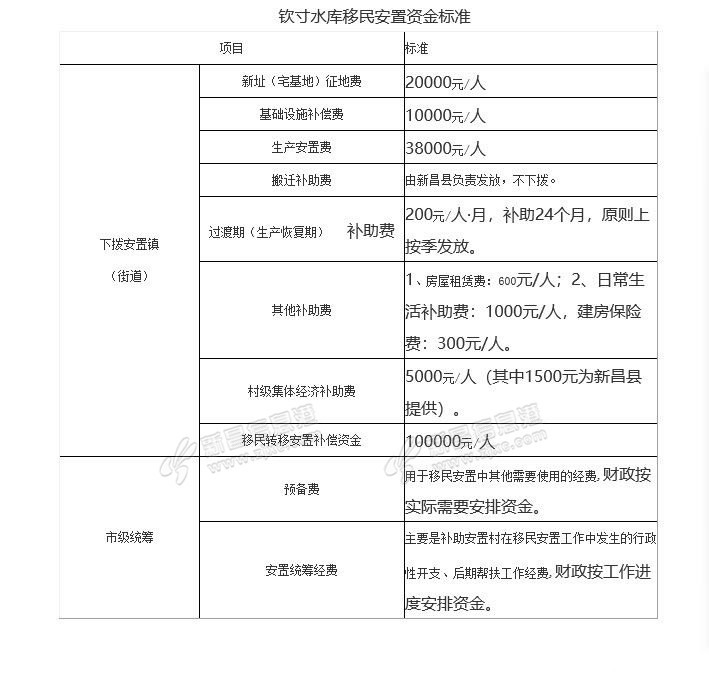
原标题:钦寸水库移民安置资金标准出来了,也不知道镜岭水库的会有多少?

回复

啥指示啦来自:浙江省 发表于 2024-1-28 22:38:45
刺客信条来自:浙江省 发表于 2023-11-5 15:32:44
骗人的钦寸水库根本没那么多钱给移民
沫沫茶来自:浙江省 发表于 2023-11-5 08:56:34
钦寸水库哪个村移?
旭曰东升来自:浙江省 发表于 2023-11-4 17:35:10
回头是岸 发表于 2023-11-03 09:03
镜岭水库,地皮在半山腰,前不着村后不着店,本身老家都是依山傍水的地方,移到个半山腰,不知道怎么想的。赔偿标准到现在都没出,还让老百姓填各种表格来选,各种新闻还显示老百姓很满意。其他村不知道,反正我们村很糟心。 更离谱的是淹没区128米以上的农田到现在还没个说法,不征用掉,难道以后让的大家划船进去种地去么????

怕是赔来的钱还不够买套安置房,到时哭都找不着地。。。。
虎皮猫来自:中国 发表于 2023-11-3 20:51:41
什么时候轮到我家拆迁呀
那年今日这月色来自:中国 发表于 2023-11-3 17:09:46
字体还有大有小,小学毕业也没这么不严谨吧。
萧洒哥来自:浙江省 发表于 2023-11-3 17:03:35
呵呵哈哈哈 发表于 2023-11-03 09:03
这张图感觉像P过 标准也没那么高的 期待别太大

呵呵呵看看不说破,有好有坏的
活力情非得已来自:浙江省 发表于 2023-11-3 15:24:25

20万一个人不错
雪在前方来自:浙江省 发表于 2023-11-3 14:47:15
一个商业水库一个市政水库,差别会很大的
渴望爱情来自:浙江省 发表于 2023-11-3 13:27:39
谁贪了那10万一个人,我怎么没领到,
放风筝的人呀来自:浙江省 发表于 2023-11-3 11:19:12
灯光管理专家 发表于 2023-11-03 09:33
是人民币贬值了很多,不是涨了很多

同一个意思
江大大来自:浙江省 发表于 2023-11-3 11:17:13
等到你老好了
我也想改个名来自:浙江省 发表于 2023-11-3 10:13:05
人头费还10万20万,个个都在白日做梦,
湘客来自:湖南省 发表于 2023-11-3 09:45:59
不是镜岭水库,图片里的钦寸水库哪里有那么多钱的。别搞笑10万一个人,是三万一个。而且木房 泥土房价格高一些,预制板的价格低。还不够安置点造房的一半钱。哪怕安置的东站 长丘田回迁房,就好在交一点点费用,可以建好后拿钥匙再给齐费用。钦寸水库这种 发财的是原本就相对偏的村落。
灯光管理专家来自:浙江省 发表于 2023-11-3 09:34:42
乡愁永难忘 发表于 2023-11-03 09:07
拆迁都没有人头费 移民难道比拆迁还划算

移民是为公共服务,**有长期收益!
灯光管理专家来自:浙江省 发表于 2023-11-3 09:33:50
千里有单骑 发表于 2023-11-03 09:02
这是十年前的价格了吧?十年物价人工,房价不知道涨了多少倍。。。

是人民币贬值了很多,不是涨了很多

点评

同一个意思  详情 回复 发表于 2023-11-3 11:19
乡愁永难忘来自:浙江省 发表于 2023-11-3 09:07:45
拆迁都没有人头费 移民难道比拆迁还划算

点评

移民是为公共服务,政府有长期收益!  详情 回复 发表于 2023-11-3 09:34
回头是岸来自:浙江省 发表于 2023-11-3 09:03:47
镜岭水库,地皮在半山腰,前不着村后不着店,本身老家都是依山傍水的地方,移到个半山腰,不知道怎么想的。赔偿标准到现在都没出,还让老百姓填各种表格来选,各种新闻还显示老百姓很满意。其他村不知道,反正我们村很糟心。 更离谱的是淹没区128米以上的农田到现在还没个说法,不征用掉,难道以后让的大家划船进去种地去么????

点评

怕是赔来的钱还不够买套安置房,到时哭都找不着地。。。。  详情 回复 发表于 2023-11-4 17:35
千里有单骑来自:浙江省 发表于 2023-11-3 09:02:14
这是十年前的价格了吧?十年物价人工,房价不知道涨了多少倍。。。
宇宙藏进身体来自:浙江省 发表于 2023-11-3 08:27:30
这些钱一次性给吗
 

| QQ| 服务条款|关于我们|小黑屋|天姥论坛 ( 浙ICP备2021020645号 )

浙公网安备 33062402000133号 GMT+8, 2026-3-18 01:33 , Processed in 0.115893 second(s), 18 queries , Redis On.

Powered by zjxc.com

© 2003-2026新昌信息港

客户端下载 快速回复 返回顶部 返回列表