新昌信息港

 找回密码
 立即注册

是你家吗?招标造价近2500万元,新昌一老旧小区将提升改造!

查看数: 8443 | 评论数: 29 | 收藏 0
关灯 | 提示:支持键盘翻页<-左 右->
    组图打开中,请稍候......
发布时间: 2023-11-8 09:37

正文摘要:

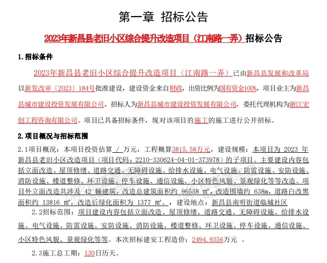
2023年新昌县老旧小区综合提升改造项目(江南路一弄)招标公告 1.招标条件 2023年新昌县老旧小区综合提升改造项目(江南路一弄)已由新昌县发展和改革局以新发改审〔2023〕184号批准建设,建设资金来自财政, ...

回复

希特来自:浙江省 发表于 2023-11-17 08:56:22
凤山新村几年前电话打来说要改造,结果到现在还没有动静了,啥情况啊?
不爱睡觉的八戒来自:浙江省 发表于 2023-11-11 16:59:32
我有亿点困 发表于 2023-11-08 14:52
江南路一弄是哪里?不认识古

育英路
小章哥来自:浙江省 发表于 2023-11-9 14:26:37
为什么不直接拆了呀
nanxi来自:浙江省 发表于 2023-11-9 07:58:19
美式领跑者 发表于 2023-11-08 14:47
有些预制板的可以拆掉了

对啊 还不能拆  改造个什么劲儿  之前还说东联菜场划火线  他们以后以后能拆到  听别人说来说去  不过离菜场 前面还有房屋呢  轮不轮到难说 现在这样改造 暂时不会了
有求必应来自:浙江省 发表于 2023-11-9 07:18:36
恒宇来自:浙江省 发表于 2023-11-9 06:28:59
**倒灶的**你这么多钱去浪费,你这些钱可以建多少新房给老百姓住了难道不香吗?非要拿这钱去糊在旧房子外面
吕枭一来自:浙江省 发表于 2023-11-9 05:29:56
xc角落之歌来自:浙江省 发表于 2023-11-9 05:11:10
冰雪豹来自:浙江省 发表于 2023-11-8 17:28:57
春来一枝花来自:中国 发表于 2023-11-8 15:17:38
这么多钱,还不是给他们免费通天燃气好
八楼赏月来自:浙江省 发表于 2023-11-8 15:08:37
我有亿点困 发表于 2023-11-08 14:52
江南路一弄是哪里?不认识古

东联菜场旁边
吻到你缺氧来自:浙江省 发表于 2023-11-8 15:07:21
东门太破旧,脏乱差,早就该整治了
请你多喝水来自:浙江省 发表于 2023-11-8 14:53:34
要改造的面积挺大的,都快10万平了
星莓甜酒来自:浙江省 发表于 2023-11-8 14:52:37
新昌有多少老旧小区啊?我都看见好几个要改造的了
我有亿点困来自:浙江省 发表于 2023-11-8 14:52:17
江南路一弄是哪里?不认识古

点评

育英路  详情 回复 发表于 2023-11-11 16:59
东联菜场旁边  详情 回复 发表于 2023-11-8 15:08
山上的瑚来自:浙江省 发表于 2023-11-8 14:49:59
改过相貌要好很多了
哇塞女孩来自:浙江省 发表于 2023-11-8 14:49:51
老小区外貌整改了吗?
扣扣猪仔来自:浙江省 发表于 2023-11-8 14:49:12
旧改造一下里面还是不太行了
池上水花微谢来自:浙江省 发表于 2023-11-8 14:49:11
 

| QQ| 服务条款|关于我们|小黑屋|天姥论坛 ( 浙ICP备2021020645号 )

浙公网安备 33062402000133号 GMT+8, 2026-3-20 18:49 , Processed in 0.227482 second(s), 24 queries , Redis On.

Powered by zjxc.com

© 2003-2026新昌信息港

客户端下载 快速回复 返回顶部 返回列表