新昌信息港

 找回密码
 立即注册

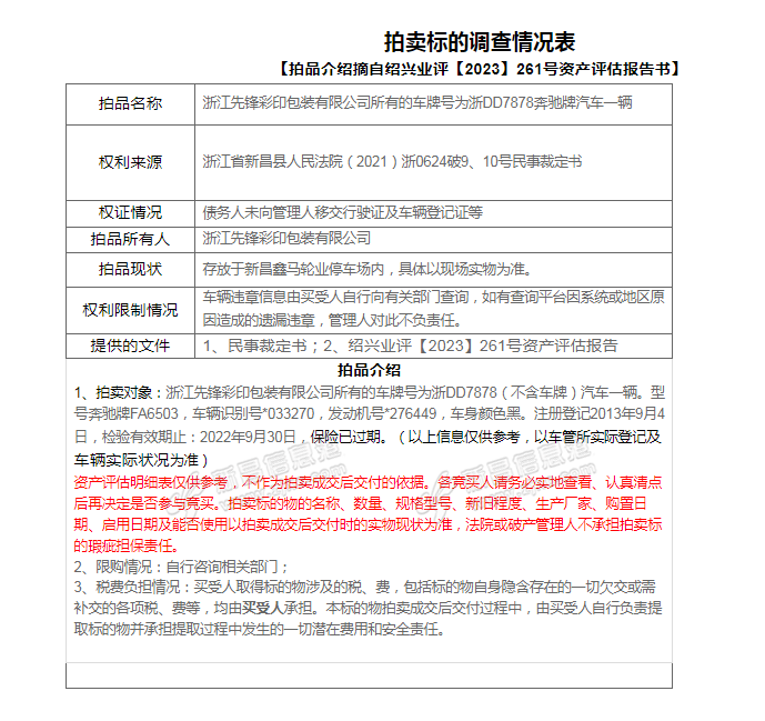
新昌人要捡漏的来!这家公司已破产,名下奔驰牌汽车被再次拍卖!

查看数: 15936 | 评论数: 22 | 收藏 0
关灯 | 提示:支持键盘翻页<-左 右->
    组图打开中,请稍候......
发布时间: 2024-1-26 11:12

正文摘要:

来源:阿里拍卖 原标题:破产拍卖

回复

冬天的狗来自:中国 发表于 2024-1-29 10:49:18
买啥,气运不好不要买
暖暖的的风来自:中国 发表于 2024-1-28 12:14:38
躬耕無地忆童年 发表于 2024-01-26 13:04
牌照可以续用的话可能有人要

去吧去吧,放心去吧
册马斧头来自:浙江省 发表于 2024-1-28 10:35:44
证权都没就拍卖啊,拍了扯皮烦死。估计别人是没人拍的,没人拍然后降阶然后老板自己拍了
王志伟辉煌机械来自:浙江省 发表于 2024-1-27 21:10:30
老车也是要想装的人买买
旭曰东升来自:浙江省 发表于 2024-1-27 05:14:34
哎,可惜了,这厂己经好几年了
爱旅游的灰太狼来自:浙江省 发表于 2024-1-27 01:23:33
梅子爱吃水蜜桃 发表于 2024-01-26 13:47
太贵了还要7万,估计一两万么也有人买的

7万只是起拍价,评估价值一百多万呢
xc角落之歌来自:浙江省 发表于 2024-1-27 01:15:24
杰士邦来自:浙江省 发表于 2024-1-27 00:21:44
管理人竟然是冯坚
老佛孙来自:浙江省 发表于 2024-1-26 16:57:29
10年的车子了还评估价:109800元?
雨中的哭泣来自:浙江省 发表于 2024-1-26 16:26:26
躬耕無地忆童年 发表于 2024-01-26 13:04
牌照可以续用的话可能有人要

牌照续用原来违章欠费年审都要你承担
小嘴甜天来自:浙江省 发表于 2024-1-26 14:35:42
1,不带牌,2,不知道有多少违章,3,手续还没拿来。这车估计难买的。
世外桃园来自:浙江省 发表于 2024-1-26 13:57:30
老板骗子可恶。为什么不构成集资诈骗罪。
摄影小吕爱美食来自:浙江省 发表于 2024-1-26 13:47:55
老爷车了,代步都嫌费油啊
梅子爱吃水蜜桃来自:浙江省 发表于 2024-1-26 13:47:21
太贵了还要7万,估计一两万么也有人买的
小情绪闹闹来自:浙江省 发表于 2024-1-26 13:46:06
秋月浮光来自:浙江省 发表于 2024-1-26 13:44:01
估计没人买的,嘎老的一部车子
艾宝童装店来自:浙江省 发表于 2024-1-26 13:42:59
也就看看不说话
发际线女孩来自:浙江省 发表于 2024-1-26 13:42:25
上次还看到港里有人在问,这辆车是谁的
不吃葱的高木木来自:浙江省 发表于 2024-1-26 13:41:54
原来这辆车是他们公司的啊,我说呢,怎么停了好久都没开
 

| QQ| 服务条款|关于我们|小黑屋|天姥论坛 ( 浙ICP备2021020645号 )

浙公网安备 33062402000133号 GMT+8, 2025-11-20 12:37 , Processed in 0.190623 second(s), 23 queries , Redis On.

Powered by zjxc.com

© 2003-2025新昌信息港

客户端下载 快速回复 返回顶部 返回列表