新昌信息港

 找回密码
 立即注册

新昌这村又要拆?土地征收预公告已发,内附红线图!

查看数: 65612 | 评论数: 21 | 收藏 0
关灯 | 提示:支持键盘翻页<-左 右->
    组图打开中,请稍候......
发布时间: 2024-2-3 08:34

正文摘要:

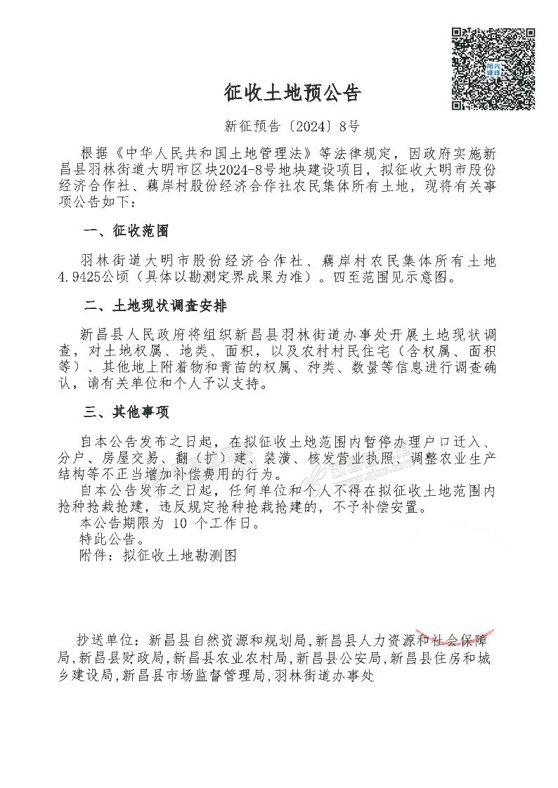
征收土地预公告(新昌县羽林街道大明市区块2024-8号地块) 来源: 县自然资源和规划局原标题:征收土地预公告(新昌县羽林街道大明市区块2024-8号地块)

回复

王民君来自:浙江省 发表于 2024-2-4 16:34:07
亇别人返贫,見怪不怪。
稻桶山人来自:浙江省 发表于 2024-2-4 16:04:29
王民君 发表于 2024-2-4 15:51
拆迁叫穷,不是别有用心,誰能相信?

拆迁可致富,也可返贫,只有脑筋一根到底的人,才认会拆迁只有一种结果。
王民君来自:浙江省 发表于 2024-2-4 15:51:22
拆迁叫穷,不是别有用心,誰能相信?

点评

拆迁可致富,也可返贫,只有脑筋一根到底的人,才认会拆迁只有一种结果。  详情 回复 发表于 2024-2-4 16:04
三猪一狼来自:浙江省 发表于 2024-2-4 08:34:22
道中道来自:浙江省 发表于 2024-2-4 03:04:53
越拆越穷,百姓动荡,哪来的安居乐业!只是顺手抬高生活成本而已!
用苦良心来自:浙江省 发表于 2024-2-3 11:37:01
池上水花微谢 发表于 2024-02-03 08:40
赞一下,亲戚家拆到了

能分点给你吗
王民君来自:浙江省 发表于 2024-2-3 10:11:11
大明市是块唐僧肉,征不完的地,拆不完的迁。让大明市居民过上了幸福美满的生活
闺蜜变小三来自:浙江省 发表于 2024-2-3 09:56:51
拆到现在,天天大名士
树常青来自:浙江省 发表于 2024-2-3 09:20:13
放风筝的人呀 发表于 2024-02-03 08:38
征收了这么多,建设进度太慢了

现在投资拍土地的人也少了有关吧
卖炸串的小胖来自:浙江省 发表于 2024-2-3 09:08:28
看看是征不完了
卖炸串的小胖来自:浙江省 发表于 2024-2-3 09:07:52
还能造啥,就是厂房呗
发际线女孩来自:浙江省 发表于 2024-2-3 08:53:41
这又是造什么了啊
不吃葱的高木木来自:浙江省 发表于 2024-2-3 08:52:12
大明市还没征完?没完了吗
梅子爱吃水蜜桃来自:浙江省 发表于 2024-2-3 08:51:30
毛5万平方古
肚子咕噜叫来自:浙江省 发表于 2024-2-3 08:47:58
有多少钱能分到?
种满香菜来自:浙江省 发表于 2024-2-3 08:46:58
这块地要做什么?
可米爱西西来自:浙江省 发表于 2024-2-3 08:45:46
速度确实不快哦
不够圆的圈圈来自:浙江省 发表于 2024-2-3 08:44:50
大明市还没征完吗?
第一次玩论坛来自:浙江省 发表于 2024-2-3 08:43:15
大明市拆了好多啊
 

| QQ| 服务条款|关于我们|小黑屋|天姥论坛 ( 浙ICP备2021020645号 )

浙公网安备 33062402000133号 GMT+8, 2025-11-14 12:28 , Processed in 0.166930 second(s), 23 queries , Redis On.

Powered by zjxc.com

© 2003-2025新昌信息港

客户端下载 快速回复 返回顶部 返回列表