新昌信息港

 找回密码
 立即注册

总投资超700万!新昌一水库将整治提升,涉及大坝预制块铺设等

查看数: 11937 | 评论数: 18 | 收藏 0
关灯 | 提示:支持键盘翻页<-左 右->
    组图打开中,请稍候......
发布时间: 2024-3-30 09:56

正文摘要:

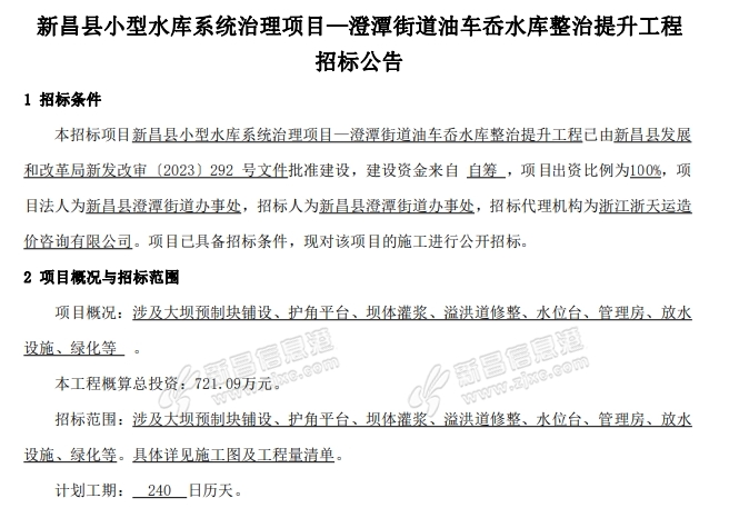
新昌县小型水库系统治理项目—澄潭街道油车岙水库整治提升工程 招标公告 1、 招标条件本招标项目新昌县小型水库系统治理项目—澄潭街道油车岙水库整治提升工程已由新昌县发展和改革局新发改审〔2023〕292 号文 ...

回复

宝宝很乖来自:浙江省 发表于 2024-4-2 08:11:29
现在水库都不用了,还提升干嘛浪费钱
阿浩来自:浙江省 发表于 2024-3-30 21:17:42
这个挣钱利润高
黄金万来自:浙江省 发表于 2024-3-30 20:01:50
浪费,有的村一到夏天就没水喝,还有很多混泥水,这700万能改善很多村的用水问题了
汇思传媒王老师来自:浙江省 发表于 2024-3-30 18:56:20
这个就是欢乐部落那里的水库
XC374172来自:浙江省 发表于 2024-3-30 14:44:48
艾宝童装店 发表于 2024-03-30 10:18
那边不是都要拆迁了吗?还要弄这么个小水库干嘛啊

澄潭范围大得很,铁牛到左于呢,还有遁山诚爱
天天打老凯来自:浙江省 发表于 2024-3-30 14:13:21
艾宝童装店 发表于 2024-03-30 10:18
那边不是都要拆迁了吗?还要弄这么个小水库干嘛啊
拆迁要弄的是镜岭水库吧
天天打老凯来自:浙江省 发表于 2024-3-30 14:13:01
艾宝童装店来自:浙江省 发表于 2024-3-30 11:11:21
本来周围不应该都有绿化么,还搞啥绿化哈哈哈
卖炸串的小胖来自:浙江省 发表于 2024-3-30 11:11:19
我感觉太浪费了,这么多钱
秋月浮光来自:浙江省 发表于 2024-3-30 10:23:37
时间那么长的
花开富贵人吉祥来自:浙江省 发表于 2024-3-30 10:22:54
小型水库弄弄都要嘎多钞票古
基毛菜来自:浙江省 发表于 2024-3-30 10:22:42
反正街道出钱,爱咋弄咋弄
摄影小吕爱美食来自:浙江省 发表于 2024-3-30 10:22:15
听都没听说过古
哪有不疯的来自:浙江省 发表于 2024-3-30 10:20:30
721万改小水库?
你说不吃鱼来自:浙江省 发表于 2024-3-30 10:19:30
建的更好放心点
艾宝童装店来自:浙江省 发表于 2024-3-30 10:18:10
那边不是都要拆迁了吗?还要弄这么个小水库干嘛啊
不够圆的圈圈来自:浙江省 发表于 2024-3-30 10:16:55
澄潭街道自己出资弄?
叫我喜哥来自:浙江省 发表于 2024-3-30 10:16:30
这个水库在哪里啊?没听说过啊
 

| QQ| 服务条款|关于我们|小黑屋|天姥论坛 ( 浙ICP备2021020645号 )

浙公网安备 33062402000133号 GMT+8, 2025-11-18 18:52 , Processed in 0.160064 second(s), 23 queries , Redis On.

Powered by zjxc.com

© 2003-2025新昌信息港

客户端下载 快速回复 返回顶部 返回列表