新昌信息港

 找回密码
 立即注册

新昌县人民医院停车收费征求意见,免费时长2小时,你怎么看

查看数: 19870 | 评论数: 106 | 收藏 0
关灯 | 提示:支持键盘翻页<-左 右->
    组图打开中,请稍候......
发布时间: 2025-11-5 15:22

正文摘要:

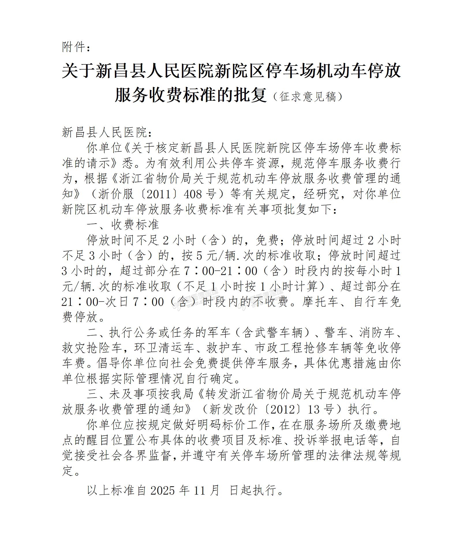
关于公开征求《关于新昌县人民医院新院区停车场机动车停放服务收费标准的批复(征求意见稿)》意见的公告 应新昌县人民医院申请,根据《浙江省物价局关于规范机动车停放服务收费管理的通知》(浙价服〔2011〕408 ...

回复

你太xctv了来自:浙江省 发表于 4 天前
尼古拉斯波 发表于 2025-11-13 14:33
所以,我是误伤队友?不好意思

我翻上去看了,你说20我说的是呵呵呵呵;
那么你现在说30,其他的不说,单说前几年建的一幢新的,绝对配的起现在一个呵呵
你太xctv了来自:浙江省 发表于 4 天前
尼古拉斯波 发表于 2025-11-13 14:33
所以,我是误伤队友?不好意思

20是呵呵,我怀疑30是不是还能来一个呵,反正加上老的那边建的没用几年的一幢新的,是绝对配的起这个呵的
尼古拉斯波来自:浙江省 发表于 4 天前
你太xctv了 发表于 2025-11-13 14:06
我呵呵的是你说的20,你说30我不呵呵

所以,我是误伤队友?不好意思

点评

我翻上去看了,你说20我说的是呵呵呵呵; 那么你现在说30,其他的不说,单说前几年建的一幢新的,绝对配的起现在一个呵呵  详情 回复 发表于 4 天前
20是呵呵,我怀疑30是不是还能来一个呵,反正加上老的那边建的没用几年的一幢新的,是绝对配的起这个呵的  详情 回复 发表于 4 天前
你太xctv了来自:浙江省 发表于 4 天前
尼古拉斯波 发表于 2025-11-7 08:24
你医院的吧,ctv
我准确点说,整个新人医工程总投资30亿,随便你去哪里查,欢迎来回怼

我呵呵的是你说的20,你说30我不呵呵

点评

所以,我是误伤队友?不好意思  详情 回复 发表于 4 天前
无极考拉来自:浙江省 发表于 4 天前
尼古拉斯波 发表于 2025-11-07 08:26
工资不是照常在发,公立医院用你担心,懂不懂什么叫公立(有财政预算扶持,再说它的医疗服务和药品昂贵)

医院又不是全额拨款,差额的,那点钱也就够一年的水电费。
董佳闻来自:浙江省 发表于 2025-11-9 17:51:34
免费时长越长,边上吃饭逛街的人停的越多。真正看病的人车更难停。不知道是不是这样?
bruce9999999来自:浙江省 发表于 2025-11-8 18:18:26
尼古拉斯波 发表于 2025-11-08 18:00
从古至今 你是哪个今啊?还活在 20 年前?
你要说国外的话 就更不要跟我扯了 国外都免费

免费是免费,但效率不高,效率还是国内医院高.新西兰小孩子抽个血拿个报告都要三天,你要想好的医疗还是要去私立,这一点来讲只能说见仁见智了
尼古拉斯波来自:浙江省 发表于 2025-11-8 18:00:40
一洛到底 发表于 2025-11-08 17:53
你搞错了一点,古今中外,医疗资源都是稀缺品。


从古至今 你是哪个今啊?还活在 20 年前?
你要说国外的话 就更不要跟我扯了 国外都免费

点评

免费是免费,但效率不高,效率还是国内医院高.新西兰小孩子抽个血拿个报告都要三天,你要想好的医疗还是要去私立,这一点来讲只能说见仁见智了  详情 回复 发表于 2025-11-8 18:18
一洛到底来自:浙江省 发表于 2025-11-8 17:53:57
尼古拉斯波 发表于 2025-11-06 17:35
1. 我认为就是**部门 为人民服务的**部门,跟银行性质差不多带点商业
人家银行都只挂号 不收费
2. 你说的第二条不成立 他不会派过来
3. 最简单的就是潘国超那种
4. 医院的很多成本都是可以砍掉的 为什么要我们养他
5. 交了挂号费,也没有服务意识,病看不好等着倒闭

你搞错了一点,古今中外,医疗资源都是稀缺品。

点评

从古至今 你是哪个今啊?还活在 20 年前?  详情 回复 发表于 2025-11-8 18:00
新昌山坷野人来自:浙江省 发表于 2025-11-8 09:34:27
正宗山里农民 发表于 2025-11-7 09:20
医院这东西,真要去的人是不会嫌停车费的。

老人民医院我老婆生孩子时,车一停就放了好久,等那天有点事回家开出去一趟时,收了我70多,但是没办法,开回家打的再来回,始终没有自己开车方便
吉姆尼来自:北京市 发表于 2025-11-8 07:30:15
他应该要搞个封顶,比如一天封顶15元什么的。不然住院的不方便
訫蓝来自:浙江省 发表于 2025-11-8 00:08:05
参考嵊州新昌站的收费标准就挺好的
尼古拉斯波来自:浙江省 发表于 2025-11-7 17:13:56
正宗山里农民 发表于 2025-11-07 09:31
你宁可被当猪宰也不想出挂号费。如果有人要你出挂号费,你就质疑其业务能力。

反正嘴是两张皮

珍惜你这张嘴 死鸭子嘴硬
奋起来自:北京市 发表于 2025-11-7 16:54:37
只要是利民都是好事
正宗山里农民来自:浙江省 发表于 2025-11-7 11:50:15
小米天堂 发表于 2025-11-7 10:25
国际上大部分国家是如何操作的?

你问AI啊
山高任鱼游来自:浙江省 发表于 2025-11-7 10:40:53
小米天堂 发表于 2025-11-7 10:25
国际上大部分国家是如何操作的?

中国特殊,国际上人口没这么多,病人没这么多,人家医疗,就学都免费…—
小米天堂来自:北京市 发表于 2025-11-7 10:25:02
国际上大部分国家是如何操作的?

点评

中国特殊,国际上人口没这么多,病人没这么多,人家医疗,就学都免费…—  详情 回复 发表于 2025-11-7 10:40
正宗山里农民来自:浙江省 发表于 2025-11-7 09:36:39
恩昂 发表于 2025-11-7 09:33
马勒戈壁,。都是什么无脑子的,医院商场都应该免费让消费者停车,这么还叫它收多少合理,收钱的都是不合理 ...

马勒戈壁。等你有事停不到车位,急得团团转。你又开骂了。脑子是个好东西。
医院应该免费,其实还有一丝道理。说商场应该免费,那就是完全猪猪脑子了。

2025年还有这么蠢的,真是奇葩
恩昂来自:北京市 发表于 2025-11-7 09:33:33
马勒戈壁,。都是什么无脑子的,医院商场都应该免费让消费者停车,这么还叫它收多少合理,收钱的都是不合理的,人家都生病了,人家来购物,停车还要收费太抠门了
 

| QQ| 服务条款|关于我们|小黑屋|天姥论坛 ( 浙ICP备2021020645号 )

浙公网安备 33062402000133号 GMT+8, 2025-11-17 12:58 , Processed in 0.154516 second(s), 24 queries , Redis On.

Powered by zjxc.com

© 2003-2025新昌信息港

客户端下载 快速回复 返回顶部 返回列表