新昌信息港

 找回密码
 立即注册

即将开拆!新昌这4个村又要征地了,征收公告出炉

查看数: 5728 | 评论数: 6 | 收藏 0
关灯 | 提示:支持键盘翻页<-左 右->
    组图打开中,请稍候......
发布时间: 2025-11-14 09:52

正文摘要:

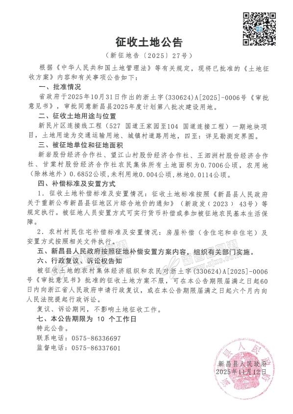
土地征收公告(新民片区连接线工程(527国道王家园至104国道接工程)一期地块) 来源:新昌县自然资源和规划局 原标题:土地征收公告(新民片区连接线工程(527国道王家园至104国道接工程)一期地块)

回复

李彬彬来自:浙江省 发表于 2025-11-15 09:26:36
国道扩建好
萧公子的论调来自:浙江省 发表于 2025-11-15 09:25:34
工程进度咋样?施工别拖太久影响交通
久漓来自:浙江省 发表于 2025-11-15 09:25:10
工程进度咋样了
久见人心来自:浙江省 发表于 2025-11-15 09:24:26
具体咋补偿
一世星辰来自:浙江省 发表于 2025-11-15 09:24:18
又有地方要拆了
晾衣听风来自:浙江省 发表于 2025-11-14 13:52:43
 

| QQ| 服务条款|关于我们|小黑屋|天姥论坛 ( 浙ICP备2021020645号 )

浙公网安备 33062402000133号 GMT+8, 2026-3-17 15:53 , Processed in 0.263520 second(s), 17 queries , Redis On.

Powered by zjxc.com

© 2003-2026新昌信息港

客户端下载 快速回复 返回顶部 返回列表