新昌信息港

 找回密码
 立即注册

@新昌人!公积金可用于付物业费了,每户每年最高1万元

查看数: 9387 | 评论数: 16 | 收藏 0
关灯 | 提示:支持键盘翻页<-左 右->
    组图打开中,请稍候......
发布时间: 2026-1-11 13:59

正文摘要:

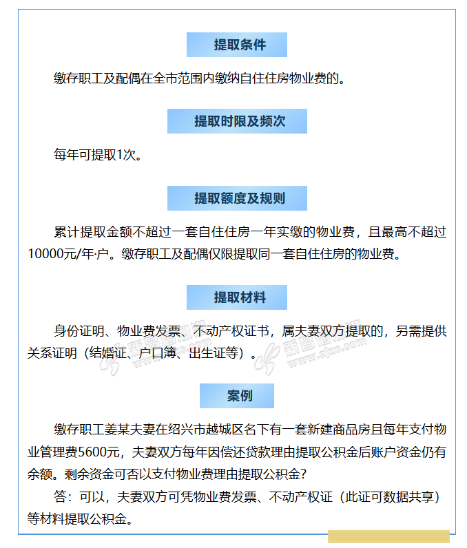
绍兴公积金政策再添惠民新用途!如今,您账户里的公积金除了偿还贷款,现在还可以用来支付自住住房的物业费了,每年最高额度可达1万元。 各位绍兴的小伙伴们注意啦!咱们的公积金政策又“上新”了! 简单来说就是 ...

回复

放风筝的人呀来自:浙江省 发表于 2026-1-14 08:07:42
一江山 发表于 2026-01-14 06:35
这个额度够用物业了

拿来改善生活不香吗
放风筝的人呀来自:浙江省 发表于 2026-1-14 08:06:59

物业费是套在普通老百姓身上的枷锁
一江山来自:浙江省 发表于 2026-1-14 06:35:57
这个额度够用物业了

点评

拿来改善生活不香吗  详情 回复 发表于 2026-1-14 08:07
一江山来自:浙江省 发表于 2026-1-14 06:34:58
这个物业发票要税票吗?现在物业开的都是收款收据合理吗?
取到好听的昵称来自:浙江省 发表于 2026-1-14 04:25:07
这是发展物业服务行业
风儿的吻来自:浙江省 发表于 2026-1-12 18:24:25
公务员。福利真好
漫想时光来自:北京市 发表于 2026-1-12 18:16:46
没公积金的路过
爱淋来自:浙江省 发表于 2026-1-12 15:31:22
什么时候能提,物业费一年好几千压力很大,
老佛孙来自:浙江省 发表于 2026-1-12 14:54:02
这是在扶持物业公司的发展吗
浇花记来自:浙江省 发表于 2026-1-12 14:21:01
现在物业真的贵
星河垂钓来自:浙江省 发表于 2026-1-12 14:20:02
额度1万挺实用的
日常拆快递来自:浙江省 发表于 2026-1-12 14:19:01
对我来说无所谓,反正没有
今天放假了吗来自:浙江省 发表于 2026-1-12 14:18:01
不错不错
小兔葬花来自:浙江省 发表于 2026-1-12 14:17:01
这个好,用途多起来了
黄沙岙来自:中国 发表于 2026-1-11 15:03:29
青山如故来自:浙江省 发表于 2026-1-11 14:12:01
这个好
 

| QQ| 服务条款|关于我们|小黑屋|天姥论坛 ( 浙ICP备2021020645号 )

浙公网安备 33062402000133号 GMT+8, 2026-3-12 17:33 , Processed in 0.185542 second(s), 24 queries , Redis On.

Powered by zjxc.com

© 2003-2026新昌信息港

客户端下载 快速回复 返回顶部 返回列表