新昌信息港

 找回密码
 立即注册

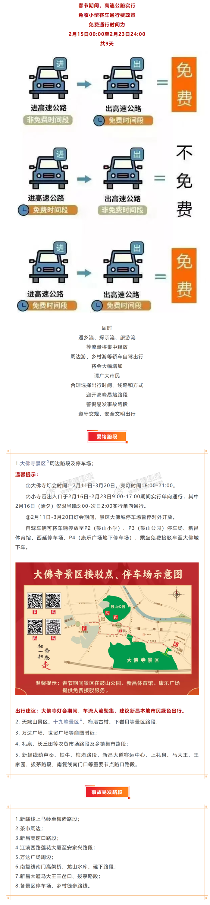
新昌车主注意!这些路段易堵车、事故高发,出行必看!

查看数: 5610 | 评论数: 13 | 收藏 0
关灯 | 提示:支持键盘翻页<-左 右->
    组图打开中,请稍候......
发布时间: 2026-2-16 09:35

正文摘要:

来源:新昌公安 原标题:2026年春节假期道路交通出行安全提示

回复

天空下雪来自:浙江省 发表于 5 天前
天空下雪来自:浙江省 发表于 5 天前
好的,知道了,谢谢
爱淋来自:北京市 发表于 5 天前
最主要很多傻子回来过年了,一路蜗牛
大漠祥云来自:浙江省 发表于 5 天前
躲在家里不出门了
大象先生来自:浙江省 发表于 5 天前
大佛寺那边就不应该开车去,应该搞成步行街
柠檬不甜来自:浙江省 发表于 5 天前
这得靠自觉,靠提醒没啥用
金弯弯来自:浙江省 发表于 5 天前
提醒的不错,但还是很多人去的 不会避开的
睡午觉的猫来自:浙江省 发表于 5 天前
大家慢点开,注意安全
火锅小姐姐来自:浙江省 发表于 5 天前
下雨天更加堵车了
巷尾的清酒来自:浙江省 发表于 5 天前
昨天看到好几起车祸了
大果粒橙橙来自:浙江省 发表于 5 天前
过节都不敢开了,尤其是乡下的路
街上最肥的崽来自:浙江省 发表于 5 天前
下雨天不像出门了
闪闪的石头来自:浙江省 发表于 5 天前
新昌真的好难开车
 

| QQ| 服务条款|关于我们|小黑屋|天姥论坛 ( 浙ICP备2021020645号 )

浙公网安备 33062402000133号 GMT+8, 2026-2-21 04:39 , Processed in 0.116078 second(s), 17 queries , Redis On.

Powered by zjxc.com

© 2003-2026新昌信息港

客户端下载 快速回复 返回顶部 返回列表