新昌信息港

 找回密码
 立即注册

总赔偿超11万元!新昌某处林地被征用,安置公告已出

查看数: 5676 | 评论数: 9 | 收藏 0
关灯 | 提示:支持键盘翻页<-左 右->
    组图打开中,请稍候......
发布时间: 2026-2-20 09:19

正文摘要:

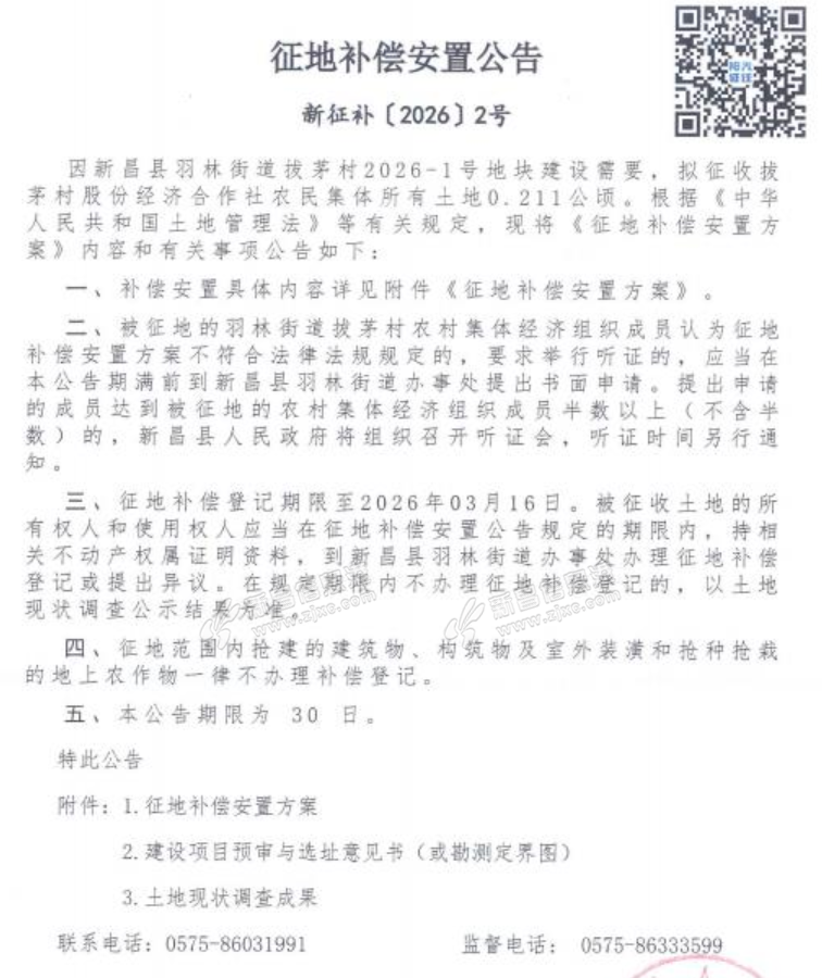
来源:新昌县自然资源和规划局 原标题:征地补偿安置公告(新昌县羽林街道拔茅村2026-1号地块)

回复

秋风树飘然来自:浙江省 发表于 5 天前
造什么?
厉飞雨来自:浙江省 发表于 5 天前
亏死了
列车第七节来自:浙江省 发表于 5 天前
原始林地,也不让造东西,这赔了也不错
我不吃西红柿来自:浙江省 发表于 5 天前
征地房子好,土地太少了
棉花糖的夏天来自:浙江省 发表于 5 天前
太少了
极道万岁来自:浙江省 发表于 5 天前
我家一块田被村里拿去修路,就赔了一万多点
雨是神的烟花来自:浙江省 发表于 5 天前
林地才这么点啊
王不落泪来自:浙江省 发表于 5 天前
一次性赔偿吗?
我不吃西红柿来自:浙江省 发表于 5 天前
知道了
 

| QQ| 服务条款|关于我们|小黑屋|天姥论坛 ( 浙ICP备2021020645号 )

浙公网安备 33062402000133号 GMT+8, 2026-2-25 17:09 , Processed in 0.112920 second(s), 18 queries , Redis On.

Powered by zjxc.com

© 2003-2026新昌信息港

客户端下载 快速回复 返回顶部 返回列表